7月18日,江苏省丹阳市某小区内,两名养狗人养的两只杜宾犬出现在地下车库时,未能拴上牵引绳。此举引起路过的他人不满,声称要“打死狗”。

女养狗人质问:“你要打死谁?”路过男子便回应道:“打死狗,狗咬人就打死狗。”该言语激起女养狗人怒火便连声反呛:“咬你了吗?咬你了吗?”女养狗人在走向该男子时,两只杜宾犬并没有拴上牵引绳,并不停地在周边奔跑,此时男养狗人也加入争执并发问:“咬到你们没有?”双方此后争吵更加激烈,路过男子声称:“狗(不拴绳)跑过来吓人不吓人?”女养狗人大声回应道:“吓到谁了?”路过男子大声反击:“吓到我了。”但女养狗人的话语再次引爆双方情绪:“怎么了?你死了吗?”而男养狗人则进一步称:“吓到你了那你走啊。”随后视频拍摄中断。

7月21日,记者从该小区的辖区派出所获悉,事发当日路过男子便报警,民警也在当天出警但是并未找到两名养狗人。该派出所工作人员表示,目前正在追踪此事,需要通过小区监控一户一户排查,事情正在处理中。
当天,涉事小区物业公司负责人向记者证实,警方已经联系他们询问此事具体情况。“我也是在抖音看到视频才知道的,具体也不知道是谁家的。”该负责人表示,他正在排查养狗人身份,“小区有很多业主养狗,有牵绳的,也有不少不牵绳,一般发现此情况会提醒业主,如果发现流浪狗会给限养办打电话找人把狗带走。”
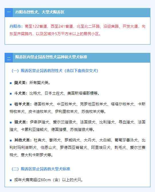
记者在“丹阳发布”微信公众号先前发布内容中发现,杜宾犬是丹阳当地禁止饲养的犬品种。



(羊城晚报·羊城派综合自@红星新闻、丹阳发布)