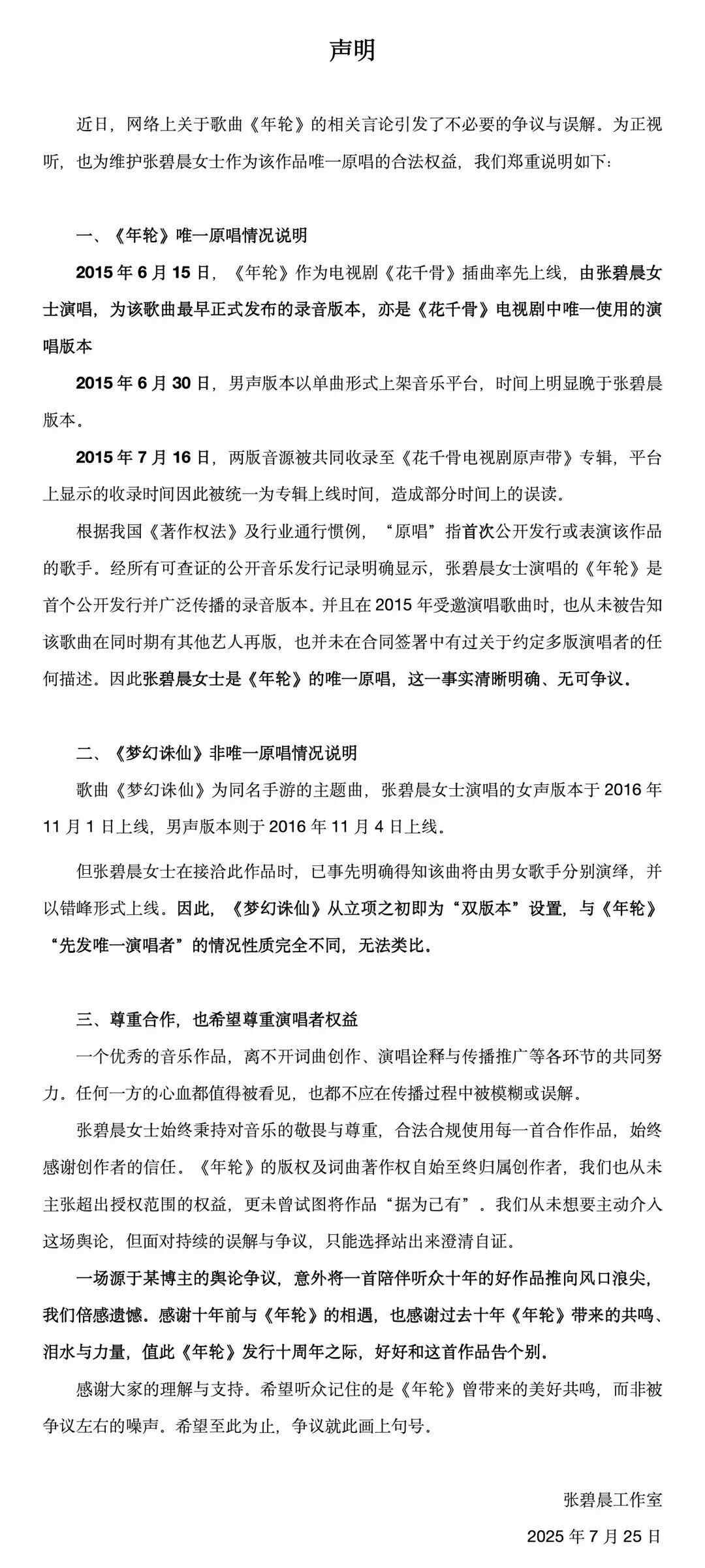
7月25日凌晨,张碧晨工作室针对近期网络上关于歌曲《年轮》的相关言论发布声明:

声明中强调2015年6月15日,《年轮》作为电视剧《花千骨》插曲率先上线,由张碧晨女士演唱,为该歌曲最早正式发布的录音版本,亦是《花千骨》电视剧中唯一使用的演唱版本,2015年6月30日,男声版本以单曲形式上架音乐平台,时间上明显晚于张碧晨版本。因此张碧晨女士是《年轮》的唯一原唱,这一事实清晰明确、无可争议。
此外,工作室还贴出了相关证明材料和时间线。


工作室还表示,一场源于某博主的舆论争议,意外将一首陪伴听众十年的好作品推向风口浪尖,我们倍感遗憾。感谢十年前与《年轮》的相遇,也感谢过去十年《年轮》带来的共鸣、泪水与力量,值此《年轮》发行十周年之际,好好和这首作品告个别。
汪苏泷方决定收回年轮授权
7月25日,汪苏泷对接号@SilenceRadio0917 发文:关于此次《年轮》歌曲因某博主不当话术引发的相关争议,我们本无意参与,并且第一时间积极沟通还原事情全貌,希望能减少负面舆论,但发现仍不断掉进风波中心。
作为创作者,我们尊重每一位合作方,也尊重音乐的生长规则,希望让关注回归音乐本身。在《年轮》发行十年之时,我们决定收回《年轮》授权,暂不授权该作品做任何演唱。
同时,关于因《年轮》产生的另一首歌曲《梦幻诛仙》的风波,我们第一时间在查询合约后,确认这首歌曲也是双原唱。

此前报道
近期,千万粉丝网红“旺仔小乔”宣布将以蒙面形式在上海举办首场个人演唱会,其蒙面演出的方式被质疑不合理,陷入舆论风波,其账号连续四天掉粉近60万——从此前的2344.8万骤降至2284.8万。
7月22日,旺仔小乔称《年轮》原唱不是汪苏泷的话题登上热搜引发争议。旺仔小乔回复网友评论称:“《年轮》由汪苏泷创作,但原唱是张碧晨,我认定的事不会改”。而汪苏泷也曾在脱口秀表演中,回应过《年轮》原唱这件事,并调侃:“这首歌除了张碧晨,其他都是我的”。
7月23日,有网友发现QQ音乐移除了张碧晨版《年轮》的“原唱”标签,引发网友关注。此前该平台仅标注张碧晨为原唱,而网易云音乐等平台则长期标注张碧晨与汪苏泷为“双原唱”。

据了解,2015年《花千骨》电视剧插曲《年轮》由张碧晨演唱女生版(6月15日发行),汪苏泷演唱男声版(6月30日发行),两版本同期收录于官方原声带。
来源 | 羊城晚报综合红星新闻、@张碧晨工作室、@SilenceRadio0917