7月12日,武汉的王丽(化名)告诉记者,椰岛总部已对员工猥亵她的事情进行道歉,并向她赔偿了2万元。“总部说店里没有上报事件,事情报道发酵后总部才知道。我只要处罚那几个人,他们处罚了,也主动给我转了赔偿。”
女子在连锁美发店洗头时遭猥亵
被告知“他是被开除后自己跑来上班”
7月1日晚,王丽在椰岛金地雄楚店洗头发时睡着,突然感觉被人伸进衣服触摸胸部,惊醒之后质问男店员,对方否认。王丽查看监控,监控未拍到事发过程,随后报警。涉事男子逃离现场,后被店方叫回,但否认进行了不当行为。民警到达现场后进行了取证。
次日,民警告知王丽,经检测确认王丽胸前有涉事店员的生物信息。经调查,确认了王丽对该男子指控的违法行为,由此对该男子行政拘留10天。
王丽表示,该男子已经受到应有的处罚,但店里的处理态度让她感到恼怒。
王丽称,事发当时店里人是旁观态度,次日女店员与她沟通时,表示涉事男子是被开除后自行跑回去上班的,做的事是他的个人行为,道歉、赔偿事宜需要他拘留期满释放后处理。
“店长约我面谈时言辞冷漠,没有表达歉意,说又不是他做的事,说我是为了搞钱。吵起来之后,他报警说我影响店里生意,在门口打电话嘻嘻哈哈。另一个女店员还跟我说,事情闹大了对我名声不好。”王丽称,店里给出的理由和处理态度,让她感觉对员工的管理很有问题,且作为管理者的店长也没有意识到问题的严重性。王丽提出了正式道歉和1万元赔偿诉求。
10日,记者联系店方核实时,店长表示涉事店员确实因旷工被开除,事发当天自行跑回店里上班,而自己恰好当天不在店里。“跟总部汇报了,总部让我们自行处理。事情又不是我们这些人做的,我们只能出于人道主义赔偿1000元。我说话可能确实比较直,跟她道歉,她又不接受。”
椰岛总部对女顾客赔偿2万元
店长罚5000元 涉事员工“永不录用”
11日,封面新闻对事件报道后,事件成为各个平台热搜,不少网友对椰岛品牌的管理制度、店方处理伤害事件的态度以及方式均提出疑问。
有网友认为,椰岛在全国300多家连锁门店,男女员工都会接触异性顾客,服务标准应该有严格要求;被开除的员工是否要履行离职手续,为何可以自行回店并身穿工作服继续工作,在事件中似乎未受到店方监督和管理。
王丽告诉记者,事件发酵之后,她接到椰岛总部电话,对方表示未收到店铺对事件的上报,总部是看到热搜新闻后才知道。“态度比较诚恳。我说只需要处罚相关人员,没有别的诉求,她主动转了2万元给我。并且发来一份内部处罚通报,认为店方在事件处理中态度恶劣、未履行职责,对涉事店长、在事发现场的另一名店铺技术负责人,以及区域负责人都进行了处罚。”
王丽说,椰岛总部对相关人员进行了处罚,12日中午将处罚文件转给了她。

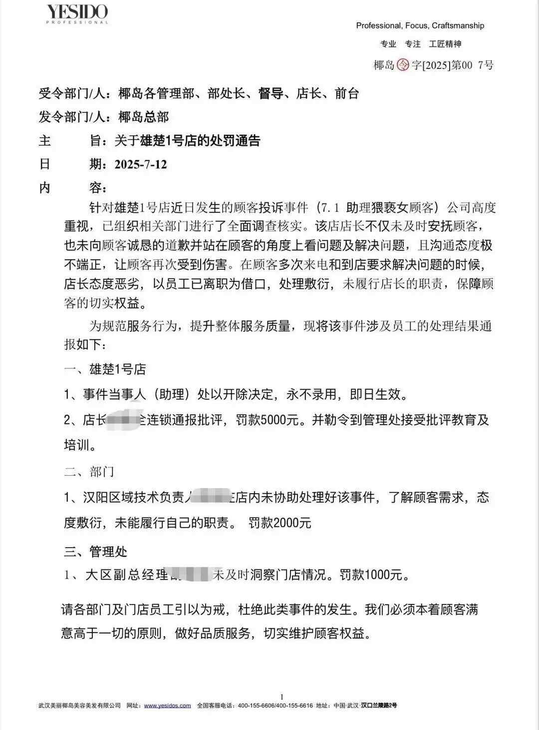
这份“椰岛令字[2025]第007号”处罚通告显示,椰岛总部向椰岛各管理部、部处长、督导、店长及前台通告,针对雄楚1号店助理猥亵女顾客事件,经过核实发现,涉事店长未及时安抚顾客,未向顾客诚恳道歉并站在顾客角度看问题、解决问题,沟通态度极不端正,让顾客再次受到伤害;在顾客多次来电并到店解决问题时,店长态度恶劣,以店员离职为借口,处理敷衍,未履行店长职责,未保障顾客切实权益。
基于此,对涉事男员工开除,永不录用;对店长蔡某全连锁通报批评,罚款5000元,并勒令到管理处接受批评教育及培训;对汉阳区域技术负责人程某当时在店却未协助处理事件、态度敷衍,罚款2000元;对大区副总经理胡某未及时洞察门店情况,罚款1000元。
12日下午,记者拨打椰岛客服电话求证时,电话提示客服人员周末休息。记者联系涉事的椰岛金地雄楚店,店员表示“有事问警察去”。记者表示希望转达总部,核实事件处罚的信息,接手电话的蔡某表示“不知道什么处罚的事”。
上述处罚是否属实?记者将情况告知王丽,她向椰岛总部对接人员追问后,对方告诉她:“是真实处罚。连夜开会决定的,准备周一工作日公布。”

(羊城晚报•羊城派综合自封面新闻、大河报)