最近
北方多地遭遇了一波“湿热”空气
就连一向气候干燥的北京
也因连绵阴雨而湿度骤增
“每天出门身上都汗津津的”
“南方人在北京有了回家的感觉”
“长这么大头一次觉得需要烘干机”
甚至有市民表示
毛巾、衣物都有了馊味......
△网友拍到北京地铁站内的墙壁、地面上湿漉漉的,好似“回南天”
为何会这样?
何时能缓解?
气象专家带来了专业解释
↓↓↓
湿度之高,历史罕见
但并非“回南天”
气象专家尹炤寅告诉记者,北京这几天的潮湿现象的确很少见,水汽比常年同期充沛。
从实况观测看,近日我国中东部地区的闷热程度堪比常年7月底至8月初的大暑时节。中国气象频道气象分析师信欣介绍,以华北一带为例,北京、天津、石家庄7月2日10时气温为30℃出头,但湿度超70%,因此体感温度在35℃附近,又闷又潮。
目前,京津冀地区处于副热带高压边缘暖湿气流的影响下,相当于提前体验了与常年“七下八上”相似的闷热潮湿。中国天气气象分析师霍云怡表示,近两天京津冀部分地区出现降雨,相对湿度高于70%十分正常;在暖湿气流的持续影响下,未出现降雨地区在午后相对湿度最低的时段,湿度也可达50%以上,夜间相对湿度达到90%左右也属于正常情况。
不过,京津冀地区近日的天气并不算是“回南天”。“回南天”指的是每年2至4月出现在华南、东南沿海(如广西、广东、福建、海南)等地,“先冷后暖”导致的水珠挂壁现象。冬末春初,南下的冷空气势力逐渐减弱,从南海吹来的暖湿气流开始增强。冷空气影响时,室内墙面、地板、物品等温度下降,而冷空气过后,暖湿气流上来,遇到回温滞后、偏冷的墙面、地板等的表面,空气中的水汽遇冷凝结出水珠,形成明显的“回南天”现象。
尹炤寅介绍,北京“回南天”的短时缓解需要一场“下透的雨”,将大气中的水蒸气彻底变为雨滴落下;彻底缓解得等到夏末,那时候北京将脱离副热带高压的控制。
“桑拿天”来了
多地高温健康风险极高
原来,北京出现这样的景象并非严格气象定义的“回南天”。近期北京持续高湿高温天气,导致水汽凝结在地表和墙面,不少市民产生了误会以为是“回南天”,但其实是典型的“桑拿天”。
然而,这样的“桑拿天”才刚刚开始。未来,在副热带高压掌控下的黄淮到华南中北部大部地区将持续高温闷热天气,高温日数多在5至7天。尤其是黄淮南部到长江中下游很多地方,最高气温可达38℃以上,局地超过40℃。7月2日,国家疾病预防控制局联合中国气象局发布了首个全国高温健康风险预警。(相关阅读:部分地区或超40℃!今年最强高温来袭)
从首次发布的高温健康风险预警来看,7月2日20时至3日20时:华北南部、黄淮、江淮、江汉、江南北部、东北地区北部及内蒙古、新疆等地高温健康风险较高,建议大家使用空调等降温设备调节环境温度,保持室内凉爽,及时补充水分,外出穿轻便宽松衣物,减少户外剧烈活动。
江苏、山东、河南、安徽、黑龙江等地的部分地区高温健康风险高,建议公众减少户外活动,体温较高时可用冷水进行物理降温,如果出现中暑先兆症状,及时使用解暑药品。
总之,中东部大部地区将开启持续“桑拿天”模式,提醒大家外出要做好防暑降温措施,老人、小孩等特殊人群要尽量避免高温时段出行,谨防中暑。
持久的高温高湿,对身体健康会带来威胁,增加中暑和心脑血管等慢性病的急性发作风险。高温健康风险极高的区域主要出现在江苏北部、山东中东部、河南东部、安徽北部、黑龙江东北部等地的部分地区,建议当地公众不要在高温时段外出,如果出现头晕、乏力、多汗、心悸、皮肤灼热等不适症状,及时使用解暑药品,严重时立即就医,警惕热射病的发生。
高温带来的不仅仅是体感不适,还可能在短期内对健康造成一系列危害,严重时甚至危及生命。专家表示,高温下,人体排汗机制可能崩溃,引发一系列热相关疾病。轻则出现热疹、热水肿、热晕厥,重则发生重症中暑,如不及时救治,会危及生命。同时,高温还是多种慢性疾病的“催化剂”,可加剧循环系统、呼吸系统、泌尿系统及精神心理疾病的发生发展。因此,及时关注预报预警信息,提前做好防护措施,才能最大程度降低高温健康风险。
全国高温健康风险预警
与高温预警有何不同?
全国高温健康风险预警产品首次发布,与高温预警有何不同?中国气象局公共气象服务中心副首席李怡介绍,与气象部门发布的常规高温预警不同,高温健康风险预警更多表征了高温对健康的影响,与疾病风险关联,反映了温度升高可能导致疾病风险的增加。
从预警分级标准来看,高温健康风险预警并非依据单一气温要素,而是根据高温与循环系统疾病、呼吸系统疾病的超额死亡率的暴露反应关系分析得出。它的等级由日平均气温和日最高气温两项风险阈值指标来划分,分为低风险、中等风险、较高风险、高风险、极高风险,其中低风险和中等风险属于健康风险监测和警示阶段,不面向公众发布。
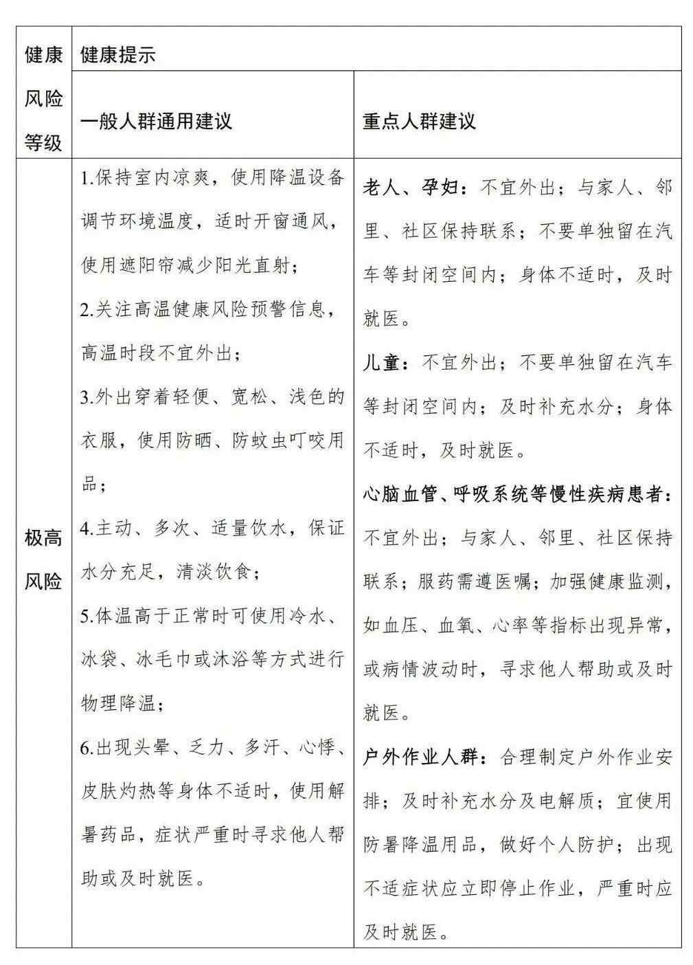
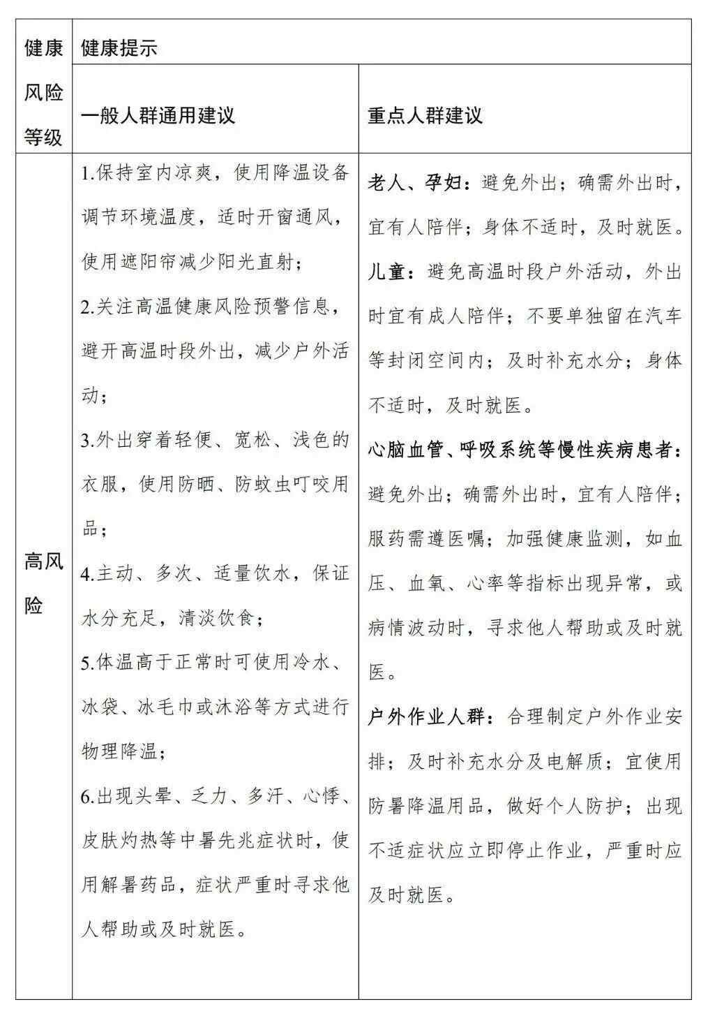
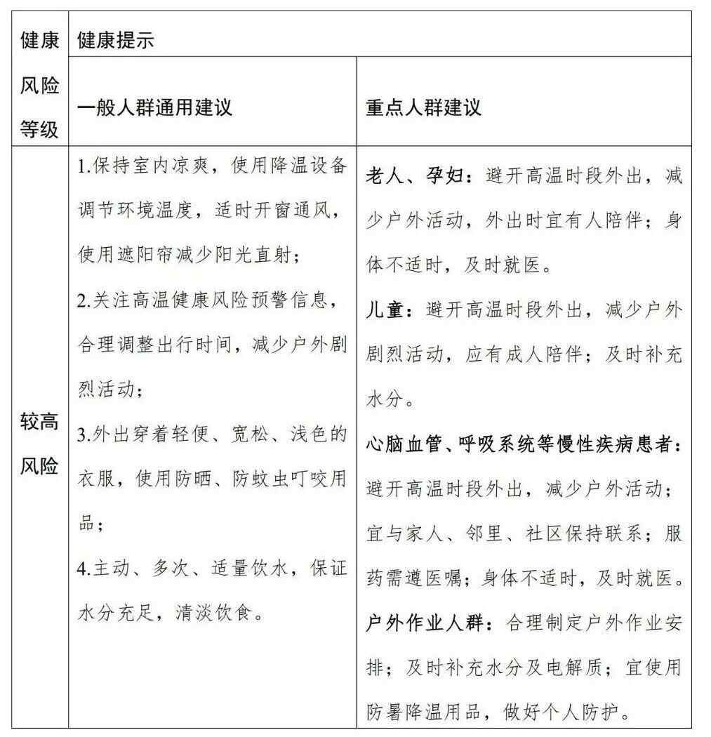
关于高温健康风险分级健康提示
一起了解
↓↓↓

高温天气出门
一定要注意防晒
一旦出现不适症状
立刻乘凉休息、及时就医
你觉得“干热”和“湿热”
哪种更难熬?
来 源丨央视网综合央视新闻、中国天气网、北京日报、新京报