水利部和中国气象局6月19日18时联合发布红色山洪灾害气象预警:
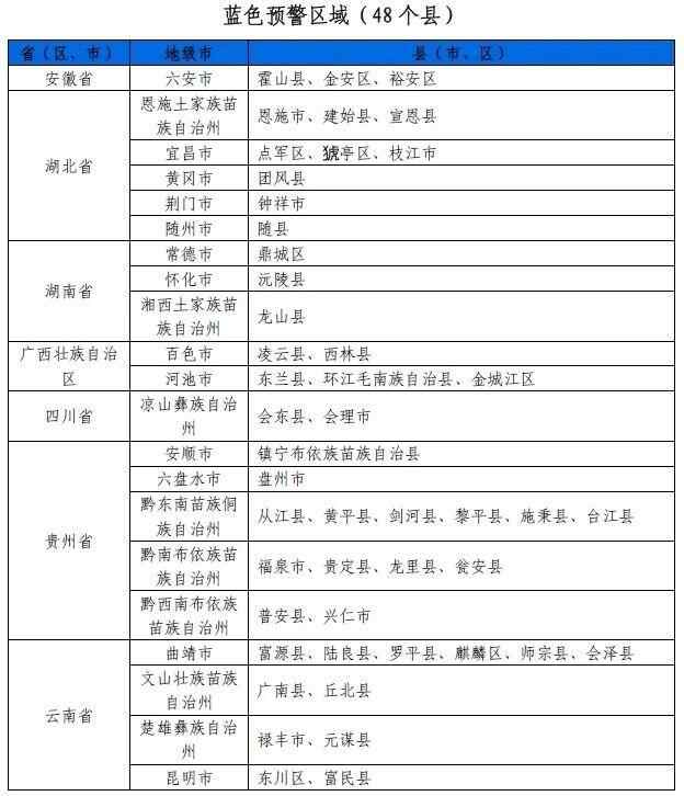
预计,6月19日20时至6月20日20时,安徽西部、河南南部、湖北东部和西南部、湖南北部、广西西北部、贵州南部等地部分地区发生山洪灾害可能性大(橙色预警),局地发生山洪灾害可能性很大(红色预警),预警区域涉及的县(市、区)见下表。其他地区也可能因局地短历时强降水引发山洪灾害,请各地注意做好实时监测、防汛预警和转移避险等防范工作。




当前正值汛期,强降雨天气极易引起山洪、泥石流等自然灾害。山洪灾害常发生在山沟附近、溪河两边位置较低处、双河口交叉处、河道拐弯凸岸等地,其流速大、过程短,危害性和破坏力非常强。在野外遇到山洪时要方向对、跑得快,当机立断、毫不迟疑向沟道两侧高地移动,切不可顺着沟道方向逃生。戳视频了解避险方法↓
(羊城晚报·羊城派综合自央视新闻、@央视网)