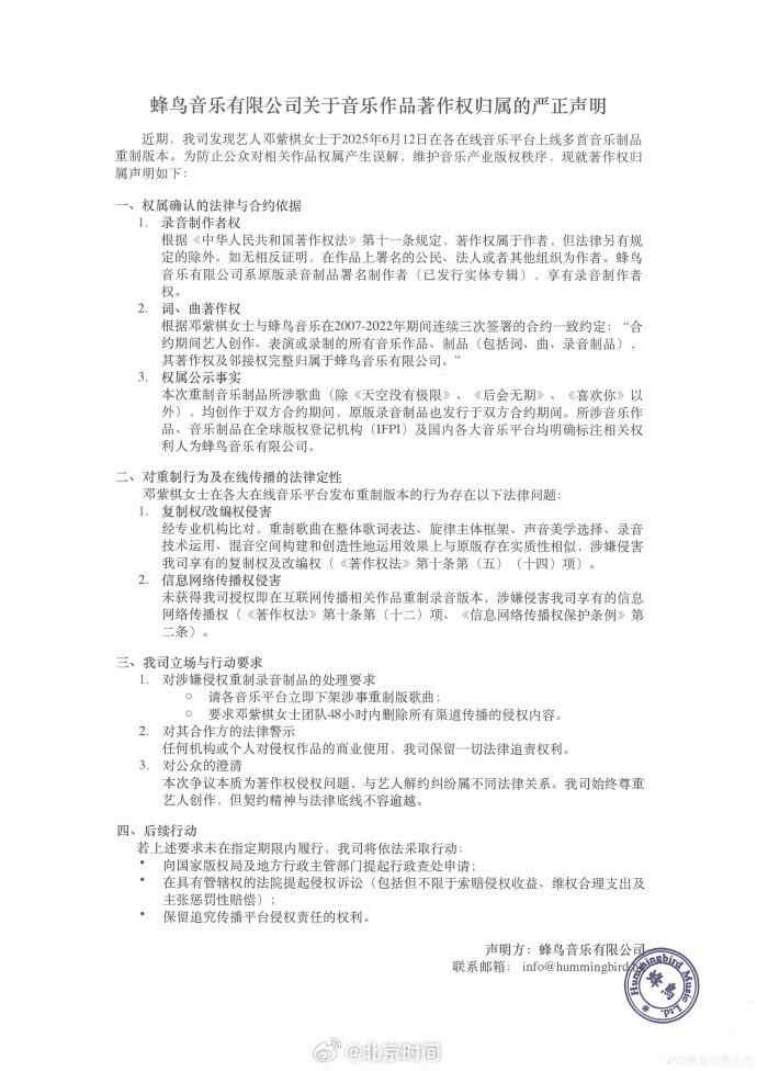
6月18日,蜂鸟音乐公司发布音乐作品著作权归属的严正声明。声明称,蜂鸟音乐公司方享有录音制作者权、词曲著作权,且歌曲相关权利人明确为公司方,因此邓紫棋存在复制权改编权侵害、信息网络权侵害的行为,要求邓紫棋在48小时内删除侵权内容,各大平台立即下架重制歌曲,否则将依法采取行动。

此前报道
6月12日,邓紫棋在微博发文控诉与前公司的版权纠纷,宣布重录专辑《I AM GLORIA》全网上线,引发娱乐圈广泛支持。邓紫棋自15岁签约前公司时因全英文合约条款埋下隐患,未成年时期签署的合约导致其创作的《泡沫》《光年之外》等热门歌曲著作权归属前公司。

尽管作为词曲作者和演唱者,她长达六年未收到任何版税分成。2019年解约诉讼启动后,她通过法律途径发现合约中著作权归属条款与当初口头承诺不符,但维权程序耗时六年。

根据相关条款,邓紫棋团队证明除两张专辑外,其余作品未在首次录制时禁止他人使用,获得重录资格。更因14岁加入香港作曲家及作词家协会的举动,保留了作品的公开传播权。
众星发文力挺邓紫棋
对此众星纷纷转发支持邓紫棋。李荣浩转发表示力挺:“已全网上线,加油。” 邓紫棋回复李荣浩:“谢谢干爹”。歌手乃万转发支持,配文:you will know you‘re reborn tonight。李晨转发支持并配文:重录专辑上线,加油,未来无边边。歌手黄霄雲在邓紫棋评论区留言: 天空没有极限,破茧的你会飞向更蔚蓝的明天,继续绽放吧我的解解!!!!

蜂鸟音乐多枚邓紫棋商标被申请撤销
据悉,2024年1月,邓紫棋前经纪公司蜂鸟音乐有限公司就相关歌曲发布版权声明,称:“我公司(蜂鸟音乐有限公司)是以下所列音乐作品之录音、词曲版权独家所有人,拥有在全世界范围内将前述音乐作品以各种商业或非商业目的许可相关机构或个人使用的专有权利。未经我公司许可,禁止任何单位或个人将以下所列音乐作品用作翻唱、复制、演出、网络传播以及其他商业性用途。”
声明中都是邓紫棋2019年之前的音乐,包括了《泡沫》《睡公主》《A.I.N.Y.(爱你)》《我的秘密》《多远都要在一起》等100多首歌曲。也是在2019年,邓紫棋宣布与前经纪公司蜂鸟音乐解约。
另据天眼查App显示,邓紫棋前经纪公司蜂鸟音乐有限公司曾注册多枚“邓紫棋”“G.E.M.”商标,国际分类涉及广告销售、教育娱乐等。值得注意的是,目前多枚“邓紫棋”“G.E.M.”商标状态为撤销/无效宣告申请审查中。
(羊城晚报•羊城派综合自@蜂鳥音樂公司、山海视频、白鹿视频、当事人账号等)