日前,广东省教育厅发布了《广东省幼儿园课程建设指导纲要(试行)》(以下简称《指导纲要》)。《指导纲要》全文渗透了“幼儿为本、发展导向、师幼共长”的弹性理念,指引教师在幼儿园课程建设中,充分遵循幼儿身心发展的规律,计划性和灵活性相结合,根据幼儿的年龄特点、个体差异和活动需要,在目标制定、游戏学习环境准备、一日生活安排、活动组织等方面,以儿童发展为教育核心,依据幼儿需要灵活地组织实施。
《指导纲要》明确了职责分工,分层落实要求。教育行政部门需强化统筹规划与组织保障,分阶段推进实施;教科研机构要加强学前教育教学研究,探索创新教研模式,为不同园所课程建设发展阶段,提供分层次指导;幼儿园则以园长为第一责任人,科学构建园本课程,创设支持性环境,坚持以游戏为基本活动,推动师幼共成长。强化保障措施,确保落地有效。要加强组织领导与培训指导、落实常态化教科研工作机制、积极推进幼儿园保教质量评价、加强课程资源建设等。

《指导纲要》共七章,包含幼儿园课程和课程建设、课程理念、课程目标、课程资源与内容、课程实施、课程评价、课程管理七大模块,并附5个操作性附录。
《指导纲要》明晰了幼儿园课程建设的有关概念和内容,具有启蒙性、生活性、游戏性、综合性、适宜性五大特点。对幼儿园课程建设提出整体要求。幼儿园课程建设应从确定课程理念、明晰课程目标、丰富课程资源与环境、改善课程实施、加强课程评价、强化课程管理六个要点着手,遵守“坚持以幼儿为本、坚持发展导向、坚持生活化与本土化、坚持以游戏为基本活动、坚持综合的教育”的课程建设原则。
《指导纲要》建立“观察—解读—支持—改进”的评价闭环,倡导以教师自评为主,结合幼儿作品分析、学习故事、家长反馈等多维度评价,注重过程性评价。强化三级课程管理(班级、年级、园级),推动课程动态优化。遵循发展为本、赋权教师、系统管理、总结反思原则。
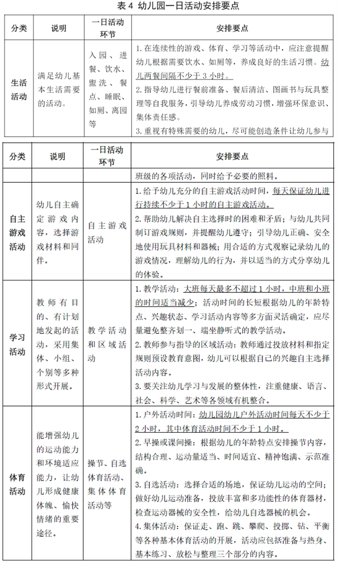
《指导纲要》还针对幼儿园游戏环境创设、玩教具配备、主题活动内容、教育过程评价等方面,提出了细化的科学指引,还提供了自主游戏、主题探究活动、亲子活动4个案例,便于幼儿园课程建设时加以借鉴和参考。

从整体来看,《指导纲要》对幼儿园课程、课程建设等概念进行了清晰明确的界定,提出了幼儿园课程建设的要点和原则,促进学前儿童养成良好的品德、行为习惯、安全和劳动意识,健全人格、强健体魄,在健康、语言、社会、科学、艺术等各方面协调发展。
《指导纲要》指导各类幼儿园切实坚持“以游戏为基本活动,发展素质教育”,最大限度支持学前儿童通过亲近自然、实际操作、亲身体验等方式探索学习。扭转“重结果轻过程、重硬件轻内涵、重他评轻自评”等倾向。推动以评促建,引导幼儿园提升保教质量,办好每一所幼儿园。
《指导纲要》还指导各类幼儿园科学安排幼儿一日生活和保教内容,促进幼儿身心和谐发展、健康快乐成长,为学前教育教研工作深入开展指明方向。
文 | 记者 孙唯
图 | 广东省教育厅