东风与长安的重组事项迎来重大进展,合并事宜暂时中止。
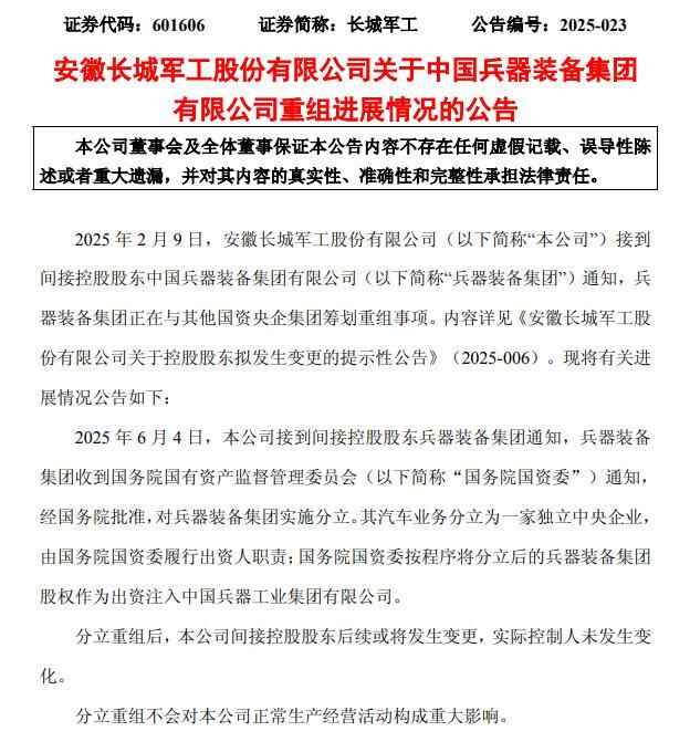
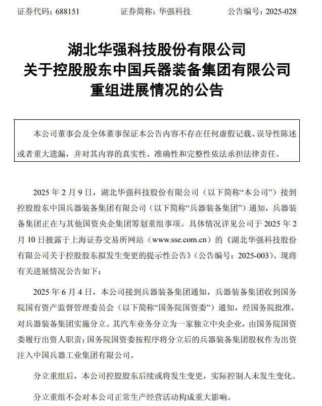
5日,多家“东风系”和“兵装系”上市公司纷纷发布公告。其中,“东风系”上市公司公告称,东风汽车集团有限公司(以下简称“东风公司”)暂不涉及相关资产和业务重组。“兵装系”上市公司公告表示,中国兵器装备集团有限公司(以下简称“兵器装备集团”)收到国务院国资委通知,经国务院批准,对兵器装备集团实施分立,其汽车业务分立为一家独立中央企业。
这意味着,此前业界盛传的“东风系”与“长安系”重整并未落地。据知情人士透露,此次重组更多的是明晰兵器装备集团旗下的军工业务与汽车业务。
东风股份公告称,2025年2月9日,公司接到间接控股股东东风汽车集团有限公司通知,东风公司正在与其他国资央企集团筹划重组事项。2025年6月4日,公司接到间接控股股东东风公司通知,东风公司暂不涉及相关资产和业务重组。本公司正常生产经营活动不会受到影响。

长安汽车公告称,公司接到兵器装备集团通知,兵器装备集团收到国务院国有资产监督管理委员会通知,经国务院批准,对兵器装备集团实施分立。其汽车业务分立为一家独立中央企业,由国务院国资委履行出资人职责;国务院国资委按程序将分立后的兵器装备集团股权作为出资注入中国兵器工业集团有限公司。本次分立后,公司间接控股股东将变更为汽车业务分立的中央企业,实际控制人未发生变化。分立重组不会对公司正常生产经营活动构成重大影响。

据长安汽车今年4月披露财报显示,2024年实现营业收入1597.33亿元,同比增长5.58%;归属于上市公司股东的净利润73.21亿元,同比下降35.37%。
具体来看,作为长安新能源转型中的重要组成,旗下两大自主新能源品牌深蓝汽车与阿维塔科技仍处于亏损之中,而市面上普遍“失血”的合资业务,长安反而表现良好,财报显示合资公司长安福特依旧有较好的盈利表现。
此外,东安动力(600178)、长城军工(601606)、湖南天雁(600698)、华强科技(688151)等5日也发布了类似公告。




去年3月,国务院国资委党委书记、主任张玉卓曾表示,国有汽车企业在新能源汽车方面发展还不够快。国资委决定对一汽、东风、长安3家受国资委直接监管的汽车央企的新能源汽车业务单独考核。
今年3月,国务院国资委副主任苟坪2025中国电动汽车百人会论坛上表示,国务院国资委将对整车央企进行战略性重组,提高产业集中度,集中研发、制造和市场等优势资源,加快打造具有全球竞争力、拥有自主核心技术、引领智能网联变革的世界一流汽车集团。当前汽车产业正在加速变化,国务院国资委将坚定不移推动中央企业迎难而上、加力加速、提质升级。
从行业来看,2025年,车企正在加速整合。除了东风股份与长安汽车的车企之间整合,车企内部资源整合也愈发明显,比如吉利汽车、上汽集团、广汽集团等多家车企均已开启内部品牌整合或改革。
来源:中国经济网微信综合证券时报、第一财经微信、各公司公告等