新闻中心
>
羊城派
羊城晚报数字报
精彩推荐
滚动
新闻
广州
广东
中国
娱乐
健康
体育
IT
财富
汽车
房产
美食
图集
生活
食安
科技
教育
军事
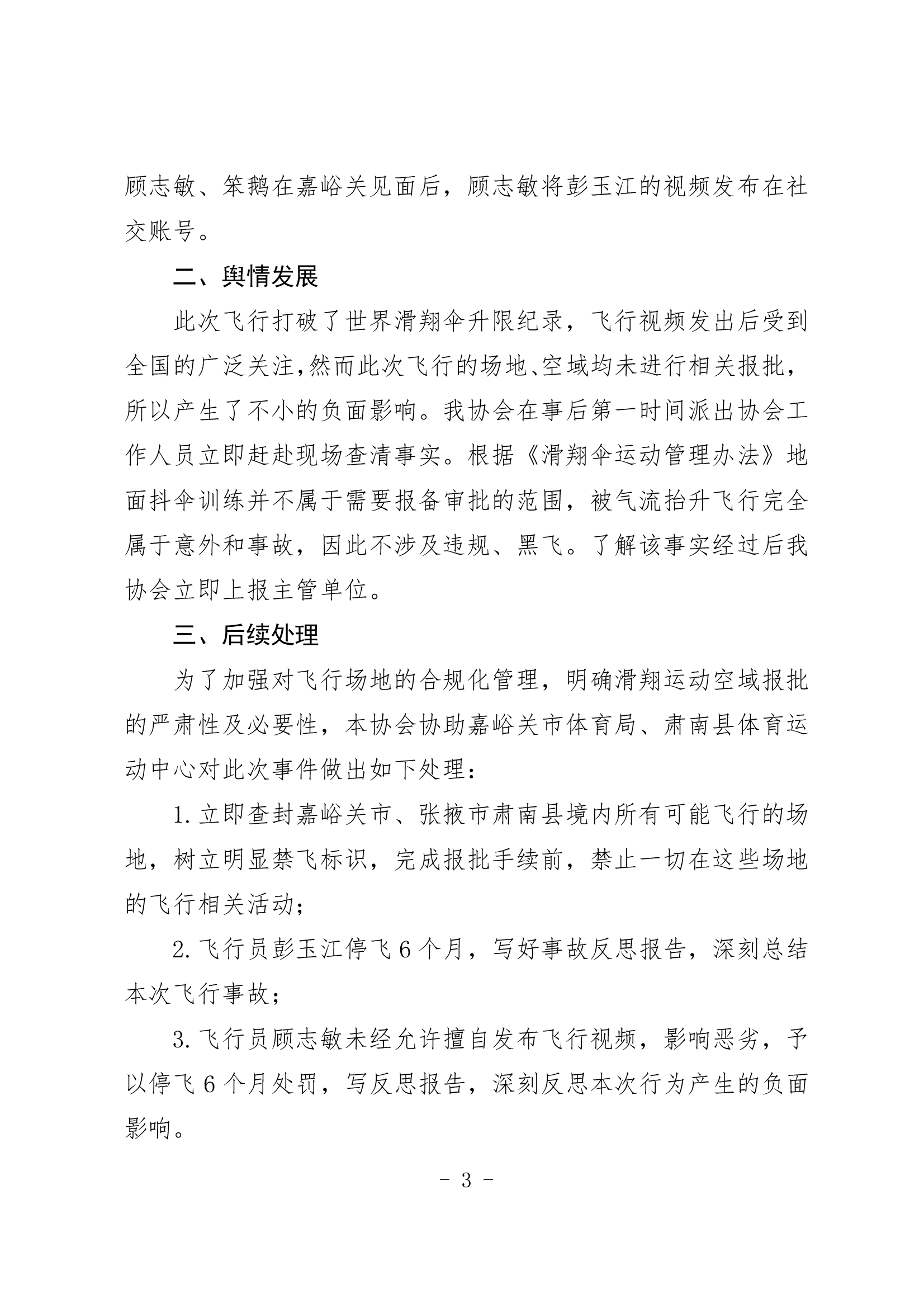
男子玩滑翔伞被云吸至高空全身结冰,官方通报:不涉及违规、黑飞,停飞半年
来源:甘肃省航空运动微信公号
作者:
发表时间:2025-05-28 15:57
甘肃省航空运动微信公号
作者:
2025-05-28
分享到
5月28日,甘肃省航空运动协会发布关于彭玉江在祁连山区域飞行事件的报告,全文如下:
编辑:吴瑕
返回顶部
精彩推荐