2025年5月12日是我国第17个全国防灾减灾日。12日上午,广州举办了卫生应急进家庭主题宣传活动。
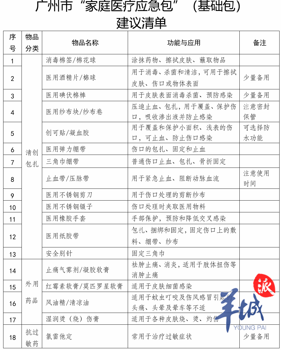
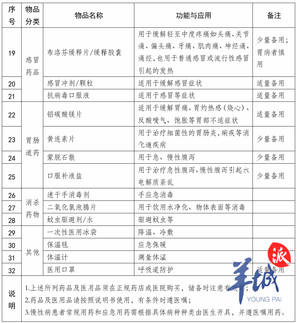
活动现场,广州市卫生健康委员会、广州市应急管理局、广州市消防救援支队三部门联合发布了《广州市“家庭医疗应急包”建议清单》,其中基础包包含7类32款药品及医用品,扩展包包含应急器材物资和应急生活物资,建议市民群众可选择在家中常备,做好自己健康的第一责任人。

基础包:
32款药品医用品
做好自己健康的第一责任人
2008年5月12日,四川省汶川县发生8.0级大地震,为了进一步唤起社会各界对防灾减灾工作的高度关注,增强全社会防灾减灾意识,普及推广全民防灾减灾知识和避灾自救技能,国务院决定将每年5月12日定为“全国防灾减灾日”。
为加强家庭应对突发事件卫生应急能力,广州市卫生健康委员会、广州市应急管理局、广州市消防救援支队组织医疗、应急、消防等领域专家制定了《广州市“家庭医疗应急包”建议清单》。
“此次推出的‘家庭医疗应急包’基础包建议清单主要分为外伤处理类、内服药品类及特殊防护类三大类,包括清创包扎、抗过敏药、感冒药品、消杀药物等7个小分类,全面覆盖了市民在紧急情况下可能需要的医疗物资。”广州市第一人民医院急诊科主任顾海峪介绍。
顾海峪介绍,其中内服药品类涵盖了抗感冒药、抗过敏药、胃肠道药物等OTC药物(非处方药),能够基本满足市民在感冒、过敏、肠胃不适等常见病症时的基本用药需求,缓解症状,减轻病痛;外伤处理类包括绷带、止血带、消毒酒精棉片、碘伏棉签等,能够有效处理割伤、擦伤等常见外伤,防止感染,为伤者争取宝贵的救治时间。


此外,特殊防护类用品清单特别加入了急救毯和冰袋,以支持市民群众在极端环境下自救;清单还加入了体温计,方便市民随时监测体温,及时了解身体状况。
据了解,为确保医疗包内物品的安全性和可靠性,广州市卫生健康委联合多方专家进行了多次反复讨论和筛选。所有配置物品均参照国家标准,经过严格测试,确保在紧急情况下能够发挥最大效用。此外,医疗包内的物品均可在正规大药房购买到,方便市民自行配齐,保证了物资的可获取性。
“我们希望通过推广家庭医疗应急包,让每个市民都能做好自己健康的第一责任人。在紧急情况下,能够及时进行自救互救,为自身和他人的生命安全提供有力保障。”顾海峪表示。
扩展包:
2类12种物品
关键时刻的“救援神器”
值得一提的是,除了家庭医疗应急包基础包建议清单外,家庭医疗应急包扩展包建议清单也同步发布。

记者留意到,扩展包包含应急器材物资和应急生活物资两大类,内有过滤式消防自救呼吸器(防烟面罩)、灭火毯、简易灭火装置(灭火器)、安全锤、饮用水等共计12种物品。
“像灭火器、逃生面罩这样的消防设备,在关键时刻往往能发挥救命的作用。”广州市天河区棠德消防救援站消防员雷双喜介绍,在火灾中,浓烟和有毒气体是致命的威胁。逃生面罩能够有效过滤这些有害物质,为逃生者争取宝贵的呼吸时间;灭火器更是家庭消防的“第一道防线”。

他提醒,在选购消防设备时,认准“3C”认证,购买合格产品。“消防产品都有明确的使用时间限制,因此必须高度重视消防设备的定期检查和更换,绝不能让它们在关键时刻‘掉链子’。”

活动现场,广州市第一人民医院、广州市红十字会医院(市应急医院)、广州医科大学附属中医院等10余家市属高水平医疗卫生机构80余名专家及市红十字会志愿服务工作委员会10余名志愿者参与现场活动,展开烧烫伤及常见中毒处置、心理咨询、中医体质辨识、常见传染病防治等现场咨询,组织救护师资开展心肺复苏及AED操作使用等现场教学。


此外,卒中救护车、负压救护车、涉水救护车等救援装备也悉数到场展示,供市民群众参观、了解并体验。
据了解,防灾减灾宣传周期间,广州市卫生健康委还将开展卫生应急下乡科普活动,组织市级多专业领域专家科普小分队,赴从化、增城等农村地区开展卫生应急科普宣教活动。
文、图丨记者 薛仁政 通讯员 穗卫健宣