文/羊城晚报全媒体记者 郭思琦 实习生 马欣然 通讯员 穗消宣 林佳晴
视频/实习生 胡雪洁
图/通讯员供图
今年5月12日是我国第17个全国防灾减灾日,主题为“人人讲安全、个个会应急——排查身边灾害隐患”。为进一步增强市民的防灾减灾意识和应急能力,5月12日上午,广州市消防救援支队联合市卫生健康委员会、市应急管理局和市红十字会在广州天河公园开展了“卫生应急进家庭”主题宣传活动。活动以“发放平安礼包+互动科普”的形式,向市民广泛普及安全知识,提升自救互救能力。
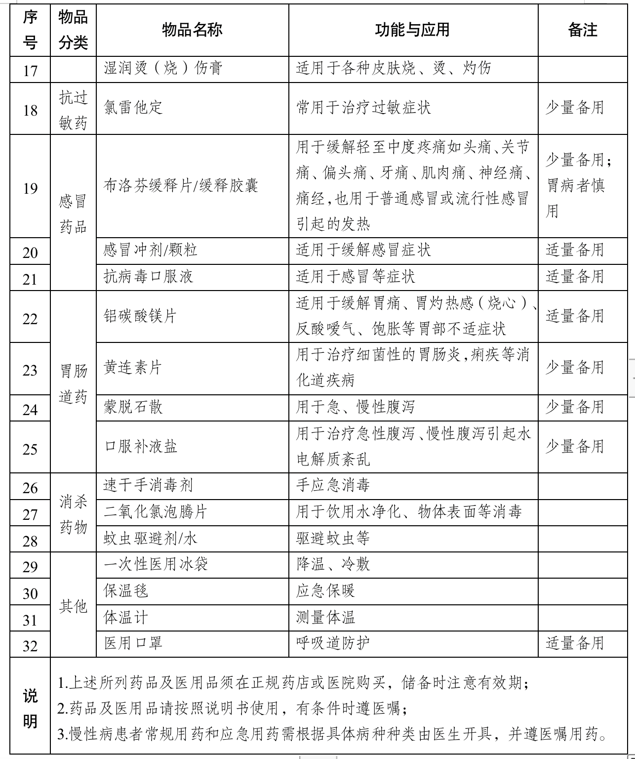
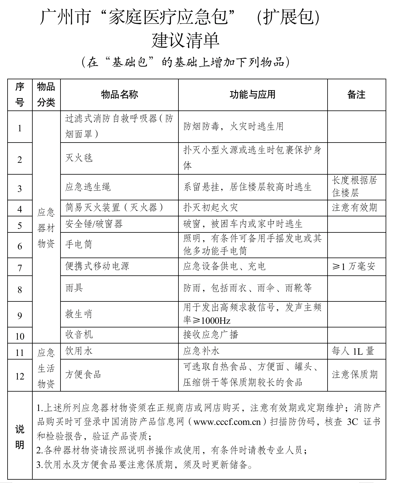
活动现场,市消防救援支队、市卫生健康委员会和市应急管理局联合发布了《广州市“家庭医疗应急包”建议清单》。该《清单》由广州市医疗、应急和消防领域专家共同制定,分为基础包和扩展包两个版本。其中,基础包包含7类32种家庭常备医疗物资,扩展包则包含消防应急器材和应急生活物资等2大类12种常备应急物资。“其中有安全绳、独立烟感器、逃生面罩、灭火器、灭火毯以及求生哨子等专业消防器材,为家庭自救互救提供更有力的支持,且清单制定参照了国家和省内的标准,保障了实用性和安全性。”广州市天河区棠德消防救援站消防员雷双喜介绍。

市民王女士在领取了“家庭医疗应急包”后表示:“以前家里没有专门的应急物资,现在有了这份清单和急救包,心里踏实多了。”
为了让市民更好地学习消防知识,现场还设置了多个互动科普摊位。“小电驴历险记”、消防隐患排查游戏和移动模拟灭火演练魔箱吸引了众多市民参与。市民通过游戏学习了电动自行车的安全使用,在模拟隐患场景中了解了常见场所的火灾隐患。消防员现场演示防烟面罩、逃生绳、灭火毯等装备使用方法并指导市民操作。

除了发布“家庭医疗应急包”,广州市消防安全委员会近期还印发了《居住类场所消防器材应急储备清单》。该清单依据相关法规制定,为家庭消防器材配备提供了明确标准。
该清单针对普通住宅、出租屋、公寓等不同居住场所提出了具体要求。例如,集中连片出租屋需在每间卧室安装独立式感烟火灾报警器,并配备不少于2具灭火器;高层住宅建议配置逃生缓降器等专业装备。清单中所有器材均需通过国家3C认证,市民可通过“中国消防产品信息网”扫码验真,避免购买不合格产品。消防部门强调,家庭消防器材的标准化配备是防灾减灾的重要一环,呼吁市民积极响应。
“接下来,我们将进一步深化防灾减灾宣传工作,深入开展消防宣传进社区、进家庭、进学校、进企业、进农村活动,扎实组织各类宣传培训演练,引导居民家庭配备、掌握基本应急器材。”广州消防相关负责人表示。
广州市“家庭医疗应急包”建议清单


