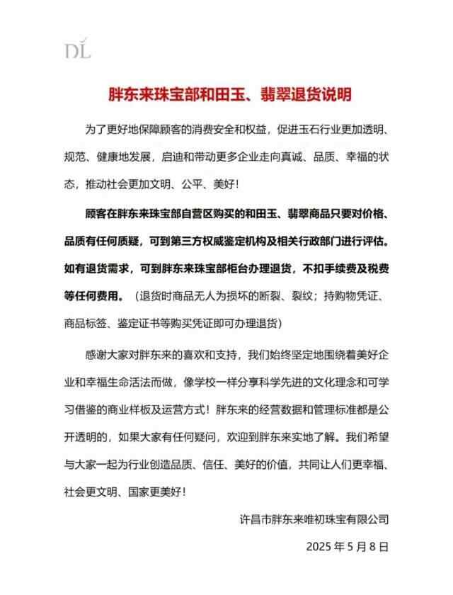
5月8日,胖东来发布和田玉、翡翠退货说明。
声明提到,顾客在胖东来珠宝部自营区购买的和田玉、翡翠商品只要对价格品质有任何质疑,可到第三方权威鉴定机构及相关行政部门进行评估。如有退货需求,可到胖东来珠宝部柜台办理退货,不扣手续费及税费等任何费用。退货时商品无人为损坏的断裂、裂纹;持购物凭证、商品标签、鉴定证书等购买凭证即可办理退货。

此前报道
5月6日午间,胖东来创始人于东来抖音官方账号发布十条消息,而此前视频仍不可见。其中提及,“柴怼怼、宋清辉、躺平叔等质疑胖东来的人们!如果你们愿意,胖东来可以邀请你们一起来胖东来认真地深入了解研究考察!”
于东来还指出,“在胖东来看来,过度的包容与容忍更是纵恶的结果,这会让更多受伤害的群体感到无奈!胖东来努力为国家和社会的美好的信仰是不会改变的,只是我会找出更理性科学正确的方式来继续我前行的道路!”同时,于东来还指出,随意违法的行为在网络平台应该及时管理,让因无知随意作恶的行为得到及时扼制,让更多人主动向善而不是无意向恶、让社会文明美好也是我们每一个企业和每一人的共同责任!胖东来所有的都是可以公开的,随时欢迎各个方面的调查。
5月6日,澎湃新闻记者发现胖东来商贸集团官网显示“已关闭”状态,无法查看网页任何内容。有媒体报道援引胖东来工作人员的表述称,后台正在维护升级,暂时不对外开放了,此外该工作人员表示,官网关闭会持续一段时间,具体什么时候再次开放不太确定。
值得注意的是,5月5日晚间,胖东来销售和田玉的有关情况已被官方通报披露。据“许昌时刻”微信公号消息,近日,按照“五一”节期间工作安排,河南省许昌市市场监督管理局魏都区分局对时代广场销售和田玉的胖东来唯初珠宝有限公司开展了日常检查。现场查阅了2025年1至4月份销售的和田玉数量和价格情况,并随机抽查了在售的13件和田玉商品的进销货相关手续。经检查,许昌市胖东来唯初珠宝有限公司2025年1至4月份共销售和田玉商品4177件,销售金额2959.2175万元,平均毛利率不超过20%;目前在售和田玉商品均按规定明码标价;被随机抽查的在售13件和田玉商品进货手续齐全,进货台账完备,鉴定机构具有合法资质,鉴定证书有效。
胖东来创始人于东来与玉石网红博主柴怼怼的争议爆发于今年4月初,五一假期期间持续发酵。
当时,玉石博主柴怼怼在社交媒体发布多条视频,称胖东来并非依靠商超业务盈利,真正的利润来源是玉石销售,还表示胖东来以低成本玉石牟取暴利,将成本仅几百块钱的玉石卖到几千甚至几万元,同时贬低胖东来的玉石产品质量。
据天眼查App显示,柴向前(柴怼怼)关联企业共有24家,其中7家为注销或吊销状态,17家为存续状态,包括温州市柴氏珠宝有限公司、武汉市柴氏珠宝有限公司等,涉及教育科技、珠宝、文化传播等领域。柴向前在上述企业分别担任执行董事兼总经理、副董事长、法定代表人等。值得一提的是,去年3月到今年3月,柴向前投资8家公司,除温州市柴氏酒业有限公司、平阳县学滋味酒业有限公司外,其余6家公司企业名称或经营范围均含珠宝首饰批发、珠宝首饰零售等。
4月9日,胖东来发布关于柴怼怼网络侵权的回复说明,称柴怼怼“胖东来商超不赚钱,赚得很少,真正的盈利点在玉上面”“我们看几千也好几万也好,成本几百块,卖几千几万几十倍,甚至几百倍啊,上百倍的利润啊”“他那里买一块三万的到我这里一块三千,发现三千的比你三万的还要好”等,这些言论在没有任何数据作为支撑的前提下,对胖东来销售的玉石具体的定价和利润得出虚假结论,严重曲解胖东来经营理念和实际经营情况,严重伤害胖东来品牌和社会信任且误导消费者,这些虚假和未经证实的事实指控,涉嫌诽谤和不正当竞争。
此外,胖东来商贸集团4月9日还公布一季度经营数据,一季度集团整体销售约62.7亿元。净利约3亿元,税金约2.68亿元。其中,珠宝净利为2583万元。和田玉一季度销售额为2190万元,毛利率20%,占珠宝部销售3.6%,占集团总销售额0.34%。集团珠宝部综合毛利率为15%至16%。


4月10日晚,胖东来针对博主质疑,宣布开放第三方检测渠道,承诺顾客若对玉石品质或价格存疑,可通过权威机构鉴定并全额退货,并称为促进行业更透明健康发展,让消费者放心,胖东来决定陆续公开所有经营信息、技术信息和财务信息。
不过,在胖东开多次公开回应后,柴怼怼未停止质疑,仍在持续攻击,其间称胖东来“组织水军吹捧、造神”,在直播中暗示胖东来存在偷税漏税问题,发起“维权群”,号召消费者提供购买凭证,计划联合第三方机构“鉴定胖东来玉石价值”等。
4月底五月初,平台与司法机关介入两者争议。
据媒体报道,4月30日,胖东来公布受理案件通知书,关于起诉“柴怼怼商业诋毁、侵犯名誉权”一案已于4月25日在许昌市中级人民法院立案。胖东来方面表示,起诉网红“柴怼怼”的原因是该账号发布视频宣称“胖东来商超以低成本玉石获取百倍暴利”“胖东来3万元玉石品质劣于同业3千元产品”“胖东来商超的目的是引流,引流高端群体去买玉”等内容,涉嫌捏造事实诋毁公司商业信誉,因此向“柴怼怼”追责金额不低于500万元。
平台方面,抖音平台发文称,5月2日23时首次接到胖东来对“柴怼怼”的侵权投诉。5月3日,抖音下架柴怼怼29条侵权视频,限制其账号投稿权限一个月,并表示将参考法院判决进一步处理。
5月2日至3日,于东来在社交平台连续发布5条消息,称若柴怼怼的行为未受法律惩处,将“主动关闭或永远离开胖东来”。5月3日下午,于东来的抖音账号被设为私密,2024年后的视频不可见。
值得注意的是,5月6日下午,永辉超市官方微信公号发布《永辉超市致社会各界公开信》。信中内容提到,近日,针对网红大肆造谣恶意诋毁胖东来,永辉超市作为“胖东来模式”的践行者与同行者,怀着对商业本质的敬畏之心,以最诚挚的态度向全社会郑重发声:我们坚决反对任何为博取流量而践踏商业道德底线的行为。恶意或许喧嚣一时,善意终将温暖人心。我们愿与胖东来并肩携手,共同守护中国零售业的赤诚之心。
北京嘉潍律师事务所律师、中国政法大学知识产权研究中心特约研究员赵占领向澎湃新闻记者指出,商业诋毁是《反不正当竞争法》所规定的不正当竞争行为,具体指的是经营者编造、传播虚假信息或者误导性信息,损害竞争对手的商业信誉、商品声誉的行为。名誉侵权是《民法典》所规定的民事侵权行为,具体侵权形式主要包括诽谤或侮辱,其中诽谤指的是捏造或者歪曲事实。
赵占领表示,如果玉石博主“柴怼怼”所发视频内容与事实不符,则既属于通过诽谤形式实施名誉侵权行为,也构成商业诋毁。因此上述事件的关键在于判断玉石博主所发视频的内容是否属实,需要其举证证明胖东来以低成本玉石牟取暴利且玉石存在质量问题。根据市场监管部门的初步调查结果来看,对于该博主非常不利。除非该博主能提供相关直接证据证明其所发视频内容具有相关事实依据,否则可能构成侵权。胖东来选择起诉的话,具体案由可以是名誉权纠纷,也可以是商业诋毁纠纷,如果该博主没能提供相关证据的话,则法院可能会认定其构成侵权。侵权责任包括停止侵权、赔偿损失、赔礼道歉等。