近日,中日友好医院“医师被举报”事件在网络广泛传播,网传当事人之一董某某为北京协和医学院“4+4”项目培养的规培生,其“经济学专业本科+临床医学博士”的学历背景引发争议。
3月底,北京协和医学院发布了《临床医学专业培养模式改革试点班2026级本科毕业生春季批次招生简章》,2026级招生计划名额45名,4月21日已发布招生复试公告并公布复试名单。该试点班即为“4+4”项目。这项自2018年推出的医学教育改革已持续多年,项目学制4年,面向国内外高水平大学招收多学科背景的优秀本科毕业生攻读临床医学专业博士学位。

记者了解到,目前除了协和医学院之外,上海交通大学、浙江大学等高校也已进行类似探索。
在4年时间里拿到医学博士学位是否真的可行?与国内传统的医学博士培养模式相比,“4+4”项目毕业生的岗位胜任力是否有显著差异?非医学本科学位+临床医学博士学位的组合模式存在哪些现实问题?
在网络平台可以看到,大众对于该学制毕业生存在“医疗质量”的担忧。在采访中,多位专业人士指出,这一问题的关键在于规培制度的衔接与完善。
4月29日,记者联系北京协和医学院相关部门,对方称,未经上级管理部门允许,不接受任何形式的采访。
国内已有多所医学院探索“4+4”模式培养临床医学博士
“4+4” 试点班是北京协和医学院自2018年以来推出的医学教育改革之举,试点班面向国内外高水平大学招收优秀本科毕业生直接攻读临床医学博士学位,以培养多学科背景的高层次拔尖创新医学人才。
和国内传统的医学生培养路径(攻读临床五年制本科、三年硕士或者八年制本博连读)不同,“4+4”学制最大的特点在于,前4年学生接受的是非医学专业教育,后4年才是医学教育。
该试点班学生学科背景相对多元。除了大部分来自生命科学相关专业外,还有数学、物理、化学、材料科学等,也不乏心理学、经济学、园艺学等偏文科专业。
为什么要推行“4+4”学制?据公开报道,中国工程院副院长、中国医学科学院院长、北京协和医学院校长王辰曾在文章中指出“4+4”学制的三大优势:一是可以纳多学科素养者从医,二是纳天下贤才从医,保证对未来从医者的高素质要求,三是纳爱医者从医。“这些学生学医富于热情和主动性,在后来接受大量的医学教育资源投入后,从医稳定度和从业水准高。”
根据协和医学院公布的招生简章,该试点班实行早期接触临床、“一对一”导师制和全程科研训练,强化临床技能和职业素养的培养。目前,北京协和医学院首届“4+4”试点班学生已在2023年毕业,进入以北京协和医院为主的各大医院任职。
对于“4+4”学制,除协和医学院之外,国内多所高校医学院也有探索和实践。
早在2002年,上海交通大学医学院就探索开启了“4+4”培养临床医学博士的模式。其官方公众号显示,学校已于2002年起,连续23年每年从“双一流”建设高校及建设学科选拔招收优秀本科毕业生攻读临床医学专业博士学位。
浙江大学医学院也开启了相应探索。2005年,中国工程院院士、原浙江大学医学院院长巴德年教授在浙大医学院开办了“八年一贯、两段完整”的培养医学博士体系。浙大医学院官网介绍,入学后,学生前4年在浙大竺可桢学院任选一门非医学专业学习,并获得本科文凭;后4年进入医学院学习,最终可获得医学博士学位。
记者注意到,2023年,教育部印发《普通高等教育学科专业设置调整优化改革方案》,提出加强新医科建设,大力推进医科与理科、工科、文科等学科深度交叉融合,培育“医学+X”和“X+医学”等新兴学科。
作为国内医学教育改革探索的一部分,“4+4”学制的初衷是什么?一位来自北京的医科高校相关负责人告诉记者,从“4+4”学制本身设计来讲,和国际医学教育接轨,可以从顶尖学生中选拔,学生学习能力较强,拥有多学科素养,视野比较开阔,另外,这个阶段再选择医学的学生,往往对医学的兴趣和从业意愿更浓。此外,通过四年高强度的知识和技能训练,避免了医学教育培养周期过长、培养的学生容易和社会需求脱节的问题。
在北京一位知名高校医学院硕士研究生看来,“4+4”学制是对医学人才培养的探索,其存在具备一定的合理性,毕业生需要通过严格的理论知识学习、科研能力培养、临床训练以及系统的规范化培训,但可能执行过程中相关制度还需要进一步完善。
“拿到医学博士学位不等于成为临床大夫”
纵观国内传统医学博士培养周期,至少为8年,或者更长。而通过4+4学制毕业的医学博士,医学课程和规培时间均被大幅压缩,因此,不少网友对其培养质量、临床经验等抱有疑虑。
北京某高校医学院一位不愿具名的教研人员介绍了传统的临床医学博士培养模式。本科阶段(5年)为医学基础课程学习阶段,硕士阶段(3年)为科研入门阶段,博士阶段(3-4年)进行方向聚焦,完成临床研究项目。
还有部分院校通过“本博连读”等项目缩短周期。例如,北京大学医学部临床医学八年制项目,学生需进行早期临床接触,从第3年起进入附属医院见习,参与病例讨论与模拟操作;后三年需要进行专科深造,在临床医院完成专科轮转,同时进行科研训练,在导师指导下开展临床研究,需完成博士论文并通过答辩。
相比之下,上述教研人员认为,目前的“4+4”培养模式(非医学本科4年+医学博士4年),“真正医学基础课程和临床见习、实习和专科轮转学习一共压缩在4年全部完成,由于医学学科的特点,基础学习时间严重被压缩,可能导致基础理论掌握不扎实;规培期严重被压缩,病例暴露量不足可能影响诊断的能力;由于基础知识不扎实,未来科研创新能力也会较弱,在未来医院执业过程中将面对较大的挑战。”
两种模式培养出的医疗人才各方面能力差异大吗?在学科基础学习方面,据中国经营报报道,近期发表的论文《“4+4”临床医学人才培养模式改革探索》中指出,现有数据显示,“4+4”培养模式下学生的学科成绩与传统八年制模式并无显著性差异,但临床能力和科研产出略低于传统八年制学生。
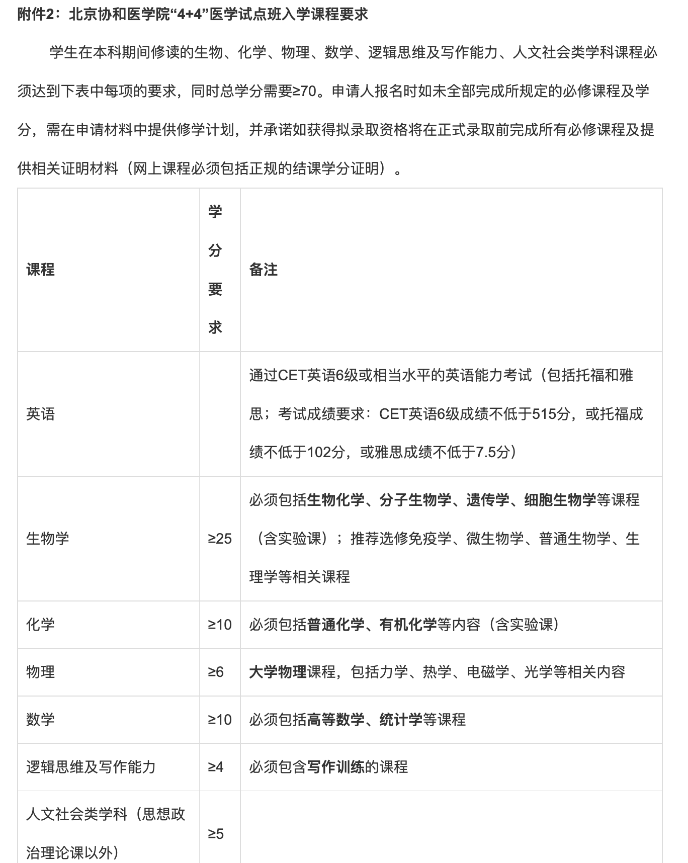
根据北京协和医学院公布的招生简章,想要进入“4+4”项目并顺利毕业,门槛并不低。学生在报名入学前的本科阶段,就需要接受医学预科学习,修读生物、化学、物理、数学、逻辑思维与写作、人文社科等学科课程,且总学分要≥70。

在招生资格审查环节,申请人需要提交能佐证具有学习医学能力的相关材料扫描件,如见实习经历、工作经历、课外活动、获奖证书、荣誉证书、发表文章或者出版物等;还需提供具有不少于40小时医院/社区卫生/医生诊所/康复医疗等医疗卫生机构的志愿者服务经历。复试环节采用笔试+多站式考试+专家面试的形式,重点考察医学预科相关的基础知识、英语能力、沟通交流能力、职业素养等综合素质。
在培养过程中,试点班分别在第一学年及第二学年末进行考核,根据考核结果采取严格的分流机制,考核不合格者将不能进入下一阶段的学习。
“从选拔和培养上来看问题不大,条件可以说比较严苛,医学博士可能基础的研究能力都没有问题,但是临床经验确实稍显不足,毕竟时间短,临床肯定不如十年八年毕业的博士熟悉。”另一位医科高校相关负责人指出。
“拿到医学博士学位不等于可以成为一名临床大夫。”上述负责人认为,这些学生拿到博士学位后,一部分将从事医学研究,一部分对临床感兴趣的,还需考取执业医师资格证,此外更重要的是,必须要经过系统性、严格管理的住院医师规范化培训(简称“规培”),在临床上去打磨,把临床能力提上来,才可能成为合格的临床大夫。
业内认为与“4+4”学制相衔接的规培制度尚待完善
“4+4”学制毕业生的岗位胜任力与临床八年制毕业生是否有显著差异?近日,网络平台大众对于该学制毕业生存在“医疗质量”表示担忧。在新京报采访中,多位专业人士指出,这一问题的关键在于规培制度的衔接与完善。
一位北京知名高校医学院硕士研究生分析称,从国内传统培养制度来看,更偏重临床。而国内“4+4”学制的博士没有经过系统的临床培训,毕业后这方面能力欠缺。在她看来,与“4+4”学制相衔接的规培制度需要进一步完善。
她举例对比称,美国也实行“4+4”学制,但其毕业后的规培时间较久,可达3~7年。与之不同的是,国内临床医学专业认证的要求是毕业前完成实习,也就是说,国内“4+4”学制的临床能力培养被提前到了学校教育中。
一位毕业于北京某医科大学的博士生讲述了自己的临床能力培养经历。“本科阶段的第四、五年需要到医院轮转,把学到的理论知识和临床去做一个对应,加深感知;读硕士期间的三年,需要参加规培,在硕士毕业之前要规培完毕,毕业时一起拿到规培证和毕业证、学位证。”
“经过规培会对医学有更深层次的理解和临床经验。”在上述博士生看来,这么多年学到的东西,直接压缩到4年,学生对整个人体及各个系统的认知是不够深入的,临床经验更是欠缺。“临床经验主要是靠时间和经手的病例来积累,这很重要。”
一位毕业于北京大学医学院、目前就职于北京某三甲医院的从业者介绍称,国家要求本科毕业后必须参加规培,时间要求一般为3年,硕士3年期间可以同步进行规培。一般优秀研究生规培三年加上读研毕业,可能就会有机会留在医院。
“规培是提高医疗水平的有力举措,而资格考试是作为医师的门槛。”上述从业者指出,资格考试通过不一定是优秀的医生,但是通过规培的医生,诊疗才规范。”
在他看来,本科毕业距离真正成为医生还有很长的路,国家目前在完善医师培养制度,最主要的就是住院医师规范化培训。“具备培养能力的公立医院有丰富的师资力量,经过规范化培训的医师就具备了初步的诊疗经验,对于一般疾病是有一定的诊治能力的。目前我国的住院医师规范化培训及专科医师培训制度尚在发展和完善中。”