
2024年9月,任天堂与宝可梦公司正式向东京地方法院提起诉讼,指控《幻兽帕鲁》的开发商Pocketpair侵犯其多项专利。
在法案细节上,这起诉讼其实与公众的预想略有出入。
最初业界的不少观点集中在“《幻兽帕鲁》的生物设计与《宝可梦》太过相仿”,结果任天堂一方选择以“专利侵权”发起诉讼,争议的焦点专利大致为两种方向——“在游戏中捕获生物”和“角色乘骑切换”两种设计。

最近外媒Gmaes Fray派了一位律师前往法院查阅案件卷宗,为公众展示了一下这场诉讼的具体进度。
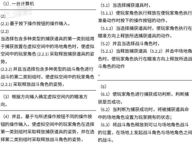
这里我们需要先交代一下事件的发生顺序,在《幻兽帕鲁》发售后,任天堂申请提交了多项专利,其中就包括涉及“在游戏中捕获生物”设计的117和191号专利,两项专利的表述有差异,算是尽可能全面地描述“捕捉系统”的表现方式,下图中就展示了191号专利文件的部分内容。

目前任天堂指控Pocketpair侵犯了他们的三项专利,分别为前面提到的171、191号专利,以及涉及“骑乘切换系统”的390号专利,而Pocketpair的辩护核心则是想证明这些设计并非任天堂首创,以此驳回任天堂专利的合法性。
在回击涉及“骑乘切换系统”的390号专利时,Pocketpair举了《方舟:生存进化》,甚至还有任天堂自家的《塞尔达传说》作为例子,而针对191和171号专利文件,Pocketpair更是一下搬出了不少有名的游戏举例。

例如关于“角色通过按钮向某个方向射击、执行召唤怪物或捕捉生物”的射击,Pocketpair表示在《符文工厂5》《泰坦陨落2》里早就有过了,而《皮克敏3》《孤岛惊魂5》《古墓丽影》这些作品,则证明“玩家有不同的投掷物”这种设定并不新鲜,总而言之就是任天堂的相关专利并不能算独家所有,业界早就做出来了。

此外,Pocketpair还援引了玩家社区开发的《我的世界》Pixelmon Mod,以及《辐射》中的NukaMon模组,同样强调类似机制早已被公众自由使用多年。
不过尽管正深陷诉讼之中,Pocketpair自家的业务倒是依旧活跃,前段时间不仅推出《幻兽帕鲁》大型更新,今年年初还在任天堂的Switch上线了自家新作《超载地牢》。
有趣的是,为了应对诉讼,Pocketpair去年改掉了《幻兽帕鲁》里释放帕鲁的方式——过去玩家召唤帕鲁是把球丢出去,现在则改成了球拿在手里,然后玩家直接从中召唤帕鲁。

结合他们的辩护来看,这场和东半球最强法务部的战斗,Pocketpair确实是竭尽全力在想法子了。