文/羊城晚报全媒体记者 马思泳 通讯员 荔宣
图/通讯员提供
4月18日下午,广州市荔湾区第十七届人民代表大会第五次会议圆满完成各项议程,胜利闭幕。下午3时,荔湾区十七届人大五次会议第四次全体会议(闭幕会)在荔湾区会议中心举行。

会议选举李锋为荔湾区人民政府区长,选举刘文浩为荔湾区第十七届人民代表大会常务委员会副主任,选举陈海仪为荔湾区人民法院院长,选举李伟珍、杨波、杨祖定、陈兴云、聂瑛、黄庆侃为荔湾区第十七届人民代表大会常务委员会委员,表决通过聂瑛为荔湾区第十七届人民代表大会财经委员会主任委员、黄庆侃为荔湾区第十七届人民代表大会城建环资委员会主任委员。
会上,荔湾区第十七届人民代表大会第五次会议主席团组织新当选的国家工作人员进行宪法宣誓并颁发当选证书。大会主席团执行主席、荔湾区人大常委会党组书记、主任黄德辉代表大会主席团向新当选的荔湾区人民政府区长李锋及其他新当选的国家工作人员颁发当选证书。
会议表决通过了关于荔湾区人民政府工作报告的决议、关于荔湾区2024年国民经济和社会发展计划执行情况与2025年计划的决议、关于荔湾区2024年预算执行情况和2025年预算的决议、关于荔湾区人大常委会工作报告的决议、关于荔湾区人民法院工作报告的决议以及关于荔湾区人民检察院工作报告的决议。
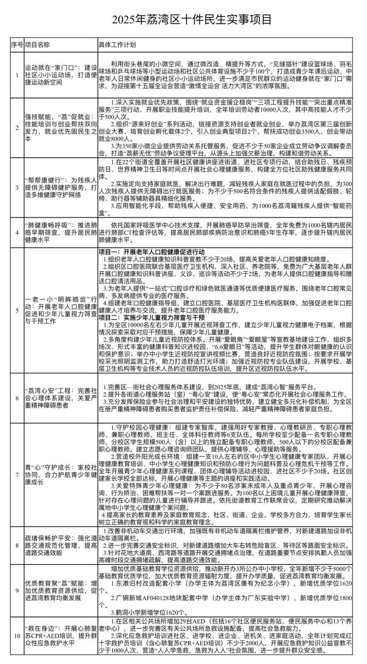
大会还票决产生了2025年荔湾区政府十件民生实事项目。投票表决的民生实事项目是由区政府向社会各界广泛征集意见、在区人大代表广泛听取人民群众意见建议的基础上形成的。
2025年荔湾区十件民生实事项目
