小米SU7在德上高速公路池祁段发生碰撞爆燃事件引发高度关注。4月1日,小米官方发布声明,公布了部分车辆行驶数据及系统运行信息。
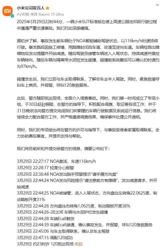
小米称,据初步了解,事故发生前车辆处于NOA智能辅助驾驶状态,以116km/h时速持续行驶。事发路段因施工修缮,用路障封闭自车道、改道至逆向车道。车辆检测出障碍物后发出提醒并开始减速。随后驾驶员接管车辆进入人驾状态,持续减速并操控车辆转向,随后车辆与隔离带水泥桩发生碰撞,碰撞前系统最后可以确认的时速约为97km/h。
碰撞发生后,小米方面立即与车主取得联系,了解非车主本人驾驶。同时,紧急救援呼叫车上乘员,并报警、呼叫120急救服务。

车主发声:3名遇难者之一是其女友
4月1日下午,记者与该小米SU7车主取得了联系,他告诉记者,3名遇难者之一是其女友,两人只差一个婚礼,均是小米的忠实粉丝。
涉事家属:小米从来没有人联系过我
对于小米发布通告说会成立调查组,涉事家属称,“从事件发生到现在,小米从来没有人联系过我,也没有给我来过一个慰问电话。我得到消息,他们也仅仅是把车子拉到北京去做鉴定了。此外,车子确实是我女儿男朋友的名字,因为那个时候她还是学生,没有办法贷款,所以写了她男朋友的名字。”
“作为家属,我们质疑的点有很多,为什么车辆在撞到护栏后会自燃?为什么车门会锁?这都是我们家属的疑问,我们只想要一个说法,我们希望小米能够正面回应我们家属一下。”

专家:不排除车辆未采取紧急制动的可能
针对该事件,国际智能运载科技协会秘书长、黄河科技学院客座教授张翔接受记者采访时表示,交通事故本身具有普遍性,目前争论的焦点集中在驾驶辅助功能,这也是目前很多新能源车主喜欢使用的功能。
张翔指出,驾驶辅助功能的确存在一些问题:一是使用这一功能,驾驶员的任何操作都要经过预控制器或决策系统计算后发布指令,不排除一部分交通事故是由软件bug造成的“汽车失控”;二是如果车企后台数据不是交给第三方托管,而是由车企自己提供,那么在判断事故责任时的事实依据也存疑。
从小米提供的数据看,车辆已经有驾驶员接管数据,从理论上讲,接管以后,发生交通事故就是由驾驶员来负责。张翔认为,从目前的情况看,这起事故不排除车辆未采取紧急制动的可能,这是一个值得质疑的地方。但张翔强调,随着智驾的渗透率越来越高,车辆驾驶的安全性也在提高,不能说小米汽车发生了一次交通事故,就会导致交通事故的发生率上升。
安徽铜陵市交通运输局1日透露,当地已成立工作组进行调查。小米方面表示,将继续全力配合警方工作,并严格遵循调查结果,确保事件处理公开透明。
小米集团跌超5%
4月1日,恒指收涨0.38%,恒生科技指数涨0.23%。小鹏汽车涨超5%;小米集团跌超5%,美的集团跌超4%,中芯国际跌超3%。
经济学家:小米或许还有几个500亿市值下跌要面对
这起事故给小米以及雷军带来了哪些影响,折射出当前造车新势力产品哪些缺陷? 4月1日,经济学家盘和林分享了自己的看法:《雷军人红,小米是非多,小米或许还有几个500亿市值下跌要面对》。
以下为文章全文———
今年以来,雷军爆火,带货是带啥啥火,带啥啥卖爆,小米股价也借着雷总的人气水涨船高,最高价59.45,市值超过万亿。可4月1日,小米的股价却又下跌了5%,一天蒸发超过500亿市值。为什么是“又”呢?因为小米股价已经下跌过一次,小米以53.25港币的高价配售股票,这个配售价是什么概念?2024年小米每股收益0.95,配股市盈率大约是50倍左右,这对于市场来说是一个很高的配股价格,所以一轮下跌在所难免。
而一波未平一波又起,4月1日,小米股价的下跌是另一个事件导致的,3月29日,在安徽境内,德上高速池祁段发生一起碰撞爆燃事故,车主驾驶小米SU7,使用NOA智能辅助驾驶系统行驶,结果路遇道路施工道路改道,虽然司机接管了车辆,但还是避让不及,最终发生碰撞并燃爆。最终导致车上3人死亡。
这个事故很严重,但如果仅仅是事故,那也不会影响小米500亿的市值,中国太大了,每天都在发生事故。这起事故体现出的是当前造车新势力产品的几个关键缺陷:
其一,是智驾缺陷。小米的是辅助智驾,按道理,这类智驾的确缺少回避施工等突发状况的能力,但实际情况是,很多车主就是用辅助驾驶当智驾在高速上放手行驶,所有的车商都在强调自己的智驾能做什么,但没有车商告诉你,自己的智驾不能做什么。这就是个很大问题,如果你没告诉司机高速不能依赖智驾,那么发生事故算谁的?智驾还是司机?
其二,是电池缺陷。其实,锂电池问题有两个:一个是充电比加油慢,另一个是锂电池会爆燃。原理很简单,锂电池有正极和负极,正极和负极发生化学反应,所以产生了电能,而充电是还原反应,如果一根针刺破了,那么正负极的可控化学反应就变得不可控。一下子所有的电能都释放出来,那就是一个炸弹。如果新能源车数量比较少,那么问题不大,如今到处都是锂电池,那么这种风险点会不会越来越多。其实已经有很多起事故,比如停车场电车起火,烧坏周边其他车。当然,据说固态电池能够解决锂电池的穿刺、撞击后爆燃问题,但固态电池如今还是在概念当中。太遥远,但我们电车的普及度已经越来越高了,未来怎么防御。
其三,是施工问题。你说道路施工就没有问题吗?也有,道路施工要提醒过往车辆,提早2公里提醒之外,随着智驾和高精地图的普及,需要同步更新路况信息给导航企业,这样,智驾才能有所准备,你说很多地图导航如今都会实时提醒,为什么智驾没有吸收这部分信息,还一路莽撞的向前冲?
综上三点,我认为智驾需要规范,电动需要提高技术安全性。两样做不到的,未来这类情况还会越来越多,小米还有几个500亿市值的下跌要面对。但,这些是小米一家的问题吗?不是,这是所有造车新势力的共同问题。
(羊城晚报•羊城派综合自中国新闻网、证券时报、封面新闻、荔枝新闻、澎湃新闻、封面新闻等)