返回顶部
将新增义务教育学位42330个!广州番禺教育事业发展“十四五”规划出炉
文、图/羊城晚报全媒体记者 罗仕
近日,广州市番禺区政府办公室正式印发了《番禺区教育事业发展“十四五”规划》(以下简称《规划》)。《规划》明确,“十四五”时期,番禺将打造成为全国一流的高质量现代化教育高地,新增学前教育学位20490个、义务教育学位42330个、高中教育学位3300个。
成为全国一流的高质量现代化教育高地
据悉,“十三五”时期,番禺区现代化教育体系基本形成。全区共有幼儿园352所,其中公办幼儿园178所、普惠性民办园135所,规范化以上幼儿园343所;中小学217所,其中小学140所、初级中学24所、高级中学6所、九年一贯制学校35所、完全中学8所、特殊教育学校1所、中等职业学校3所。公办中小学共计177所,民办中小学共计40所;社区教育学校8所(挂靠在7个教育指导中心),电大、党校、教师进修学校、青少年宫各1所,外籍人员子女学校3所。全区基本形成了学前教育、义务教育、职业教育、社区教育和特殊教育协调发展,公办、民办等多种办学体制并存的现代化教育体系。

“十三五”时期,番禺区教育服务水平显著提升。番禺区根据人口变化和入读需求,通过新建、改建、扩建学校保障学位合理增长。2016—2020年,新增幼儿园65所,新增学位49800个;新增公办园92所,新增公办园学位29102个;新开办中小学校21所,新增学位48030个。通过积分制入学申请向来穗人员随迁子女提供的义务教育阶段起始年级公办学位逐年增长,2019年突破3000个,2020年达到3900个,位于全市前列,顺利实现以公办学位为主安排随迁子女接受义务教育的总体目标,即辖区内在义务教育公办学位就读的随迁子女人数不低于本辖区随迁子女在读总人数的50%。
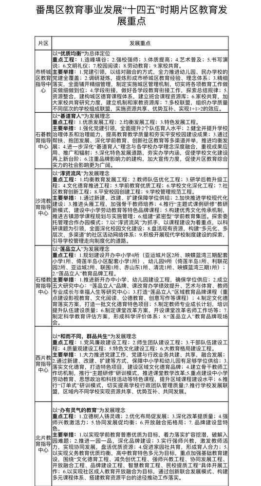
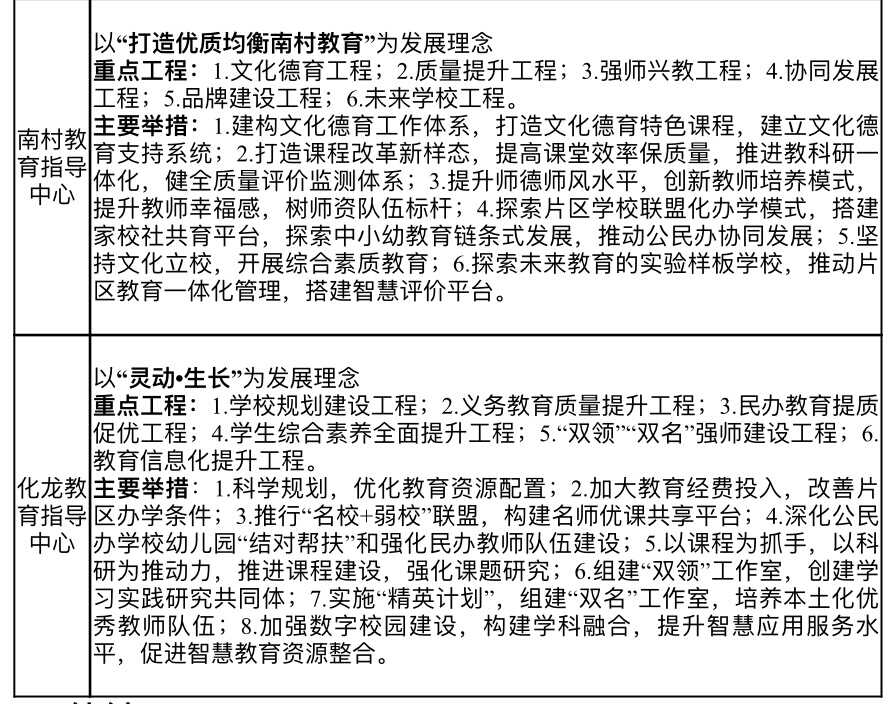
《规划》明确了番禺区“十四五”时期教育事业发展的总体目标:到2025年,“上品教化”区域教育发展理念内涵得到进一步深化,“公平卓越、活力创新、开放包容”的高质量教育体系建设取得重大进展,“五育”(德智体美劳)并举育人体系更加优化,创建国家义务教育优质均衡发展区工作取得重大进展,“供给更好、质量更高、品牌更亮、环境更雅、德行更美”的格局得到进一步发展,成为全国一流的高质量现代化教育高地。
具体而言,包括教育质量实现高位优质发展、教育资源配置更加均衡公平、关键领域改革持续深化创新、区域教育品牌更具影响力等重点目标。


逐年增加积分入学学位供给数量

在学前教育普惠优质发展方面,《规划》明确,“十四五”时期保持公办园在园幼儿占比在50%以上,普惠性幼儿园覆盖率在85%以上。按照“新建一批、置换一批、改造一批”的思路,充分利用集体物业、公共服务设施、中小学闲置校舍等资源加快公办幼儿园建设,集中力量推进23所公办幼儿园建设。鼓励国有企事业单位、各类院校、集体单位或机构等举办公办幼儿园,推进公办园办学主体多元化,增加普惠性学前教育资源供给。
在义务教育优质均衡发展方面,《规划》明确,“十四五”时期综合考虑人口变化、城镇化进程不断加快、外来人口大量流入等情况带来的入学高峰,合理规划义务教育学位供给。进一步完善公民同招、保障随迁子女等特殊群体入学的相关政策。全面推进集团化办学,以“名校+”“名校长+”集团化办学模式,带动全区整体教育质量的提升。
着力提升初中教育质量,加快推进初中品牌学校建设,区级层面打造2~3所在全市领先的高品质品牌初中学校,各片区至少建成1所优质品牌初中学校,实现“一片一品”的初中教育新格局。
推进普通高中高质量发展,提升仲元中学、番禺中学两大教育集团影响力,全面推进普通高中集团化办学,促进集团学校内涵发展和品质提升。打造1~2所国内一流、省内领先的卓越高中。
在中职教育方面,将番禺职业技术学校建设成为省“高水平中职学校”,力促成为国家“高水平中职学校”,将其打造成“全国一流、广东特色、区域品牌”职业学校。
在国际化教育方面,加快国际化学校建设。推进广州南站国际化学校建设项目,积极引进国际和港澳名校在番禺区办学,到2025年建设1~2所高端国际化学校。
此外,《规划》表示,“十四五”时期,逐年增加积分入学学位供给数量。按照“两个为主”的要求,保障随迁子女在当地接受义务教育权利,逐步实现符合条件的随迁子女在公办学校和政府购买服务的民办学校就读的比例不低于85%的要求。
将缓解重点区域的学位供给状况
为满足更多市民对优质教育的需求,“十四五”时期,番禺区将高品位、高标准推进新学校、幼儿园建设。
《规划》表示,结合社会经济发展、城市规划、更新改造等,通过完善中小学、幼儿园规划布局,采取新建、改(扩)建等途径,高起点、高标准规划建设学校项目,满足入学规模增长刚性需求,解决超核定办学规模和超标准班额办学等问题。重点缓解广州南站、万博商务区、北片、莲花湾区、市桥城区等重点区域的学位供给状况。
据悉, “十四五”期间,番禺将实现新建幼儿园35所、小学10所、九年一贯制学校8所、中学3所、完全中学1所,改扩建小学20所(每年约4所)、中学10所(每年约2所)、中职学校2所,新增学前教育学位20490个、义务教育学位42330个、高中教育学位3300个。
此外, “十四五”期间,番禺区将完善教师待遇保障机制。落实公办中小学教师工资收入水平“两个不低于或高于”要求,保障公办幼儿园教师工资待遇。完善教师收入分配激励机制,绩效工资分配向重点岗位合理倾斜,重点奖励贡献突出的教学一线的教师。推进落实临聘教师与公办教师同工同酬。提高公办幼儿园编外教师和民办幼儿园教师的待遇。
返回顶部
