返回顶部
新冠感染医保能报销吗?怎么报?多地明确
在过去三年中,国家对于新冠感染者采取“先救治、后结算”的方式,在基本医保、大病保险、医疗救助综合保障后,个人负担部分由财政给予补助。
今年3月,国家医保局印发通知要求,一是按程序将新冠病毒抗原检测试剂及相应检测项目临时性纳入本省份基本医保医疗服务项目目录。参保人在定点基层医疗机构发生的相关费用按统筹地区现行规定支付,在定点零售药店购买检测试剂的费用,可使用个人账户支付;二是及时调整纳入医保支付范围的新冠治疗用药。
半年后,首个国产新冠口服药阿兹夫定片等共343种药品正式通过形式审查,纳入《2022年国家基本医疗保险、工伤保险和生育保险药品目录调整通过形式审查的申报药品名单》。
随着对新型冠状病毒感染实施“乙类乙管”,此前纳入医保的新冠药以及住院诊疗的费用还能报销吗?为应对疫情新形势,安徽、福建晋江等地明确新冠就诊医保报销比例,北京、陕西等地将新冠治疗药品临时纳入医保报销范围。
安徽:新冠感染门诊费用报销比例统一为70%
据安徽省医疗保障局消息,12月29日,安徽省医疗保障局、安徽省财政厅、安徽省卫生健康委员会联合发布关于做好新型冠状病毒感染门诊救治保障工作的紧急通知,旨在全力以赴保健康、防重症,最大程度保护人民生命安全和身体健康,全面做好职工基本医疗保险、城乡居民基本医疗保险参保人员新型冠状病毒感染(以下简称“新冠感染”)的门诊救治保障工作。
通知明确,统一新冠感染门诊保障待遇。参保人员新冠感染在统筹区域内普通门(急)诊治疗时,发生的符合新冠病毒肺炎诊疗方案及其他规定的医药费用,纳入基本医保统筹基金支付范围,不设起付线、报销限额,报销比例统一为70%。
同时,取消定点机构结算级别限制。将统筹区域内已开通基本医保统筹基金结算服务的村卫生室(社区卫生服务站)、乡镇卫生院(社区卫生服务中心)、一级医院、二级医院、三级医院等定点医疗机构,临时全部纳入新冠感染门诊统筹结算范围,支持参保人员及时获得门诊救治和保障待遇。
针对新冠感染门诊费用的结算,通知指出,安徽省医保信息中心优化安徽省医保信息平台的结算系统模块,统一启用“新冠门诊(1102)”医疗类别,结算新冠感染的门诊费用。各定点医疗机构需通过“新冠门诊(1102)”医疗类别,选择新冠感染4个疾病诊断编码进行系统结算。医保结算系统根据医疗类别、疾病诊断自动判断待遇算法,实现联网即时结算报销。
参保人员因临时外出、探亲等新冠感染异地就诊,或在暂不具备联网结算条件的定点医疗机构就诊,或因跨年结转需暂停医保结算系统(停机),或因网络故障等导致不能现场即时结算的,可持相关门诊费用票据到参保地医保经办机构申请手工报销。
通知要求,医保支付新冠感染的门诊费用,不纳入年度基本医保普通门诊统筹总额预算范围,从医保当期预留风险金或历年结余基金中列支,实行单独统计、单独结算。各统筹地区要及时结算参保人员新冠感染门诊救治的医保资金。
另介绍,该《通知》执行期限为印发之日至2023年3月31日。
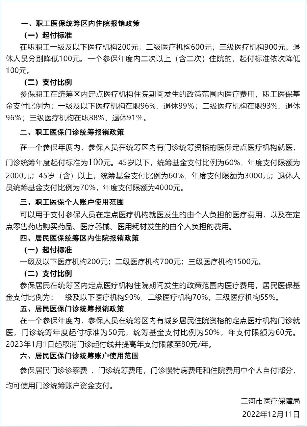
河北三河发布新冠病毒感染者医保报销政策明白纸
据“文明三河”公众号消息,三河市医疗保障局12月11日发布《新冠病毒感染者医保报销政策明白纸》,明确职工医保门诊统筹年度起付标准为100元,45岁以下,统筹基金支付比例为60%,年度支付限额为2000元;45岁(含)以上,统筹基金支付比例为60%,年度支付限额为3000元;退休人员统筹基金支付比例为70%,年度支付限额为4000元。
居民医保门诊统筹报销政策为在一个参保年度内,参保人员在统筹区内有城乡居民住院资格的定点医疗机构门诊就医,门诊统筹年度起付标准为50元,统筹基金支付比例为50%,年支付限额为60元。2023年1月1日起取消门诊起付线并提高年支付限额至80元/年。
另外,职工、居民医保统筹区内住院报销也有相应规定。详情↓

福建晋江:门诊、住院皆可报销
据晋江新闻网消息,福建省晋江县对感染新冠后医保报销事项发了通知:门诊方面,参保人员若在医保定点基层医疗机构就医,可享受普通门诊待遇。在乡镇卫生院(社区卫生服务中心)就诊,报销比例为70%,最高支付限额420元;在全市定点村级医疗机构就诊,报销比例为50%,最高支付限额50元(单次限报销10元)。住院方面,在市外省内定点医疗机构发生的医疗费用基本医保按市内报销额度的80%报销,在省外定点医疗机构发生的医疗费用基本医保按市内报销额度的60%报销。
山东:新冠症状网上问诊纳入医保报销
据山东省医疗保障局网站12月28日消息,山东省医疗保障局、山东省卫生健康委员会近日联合发布《关于做好新型冠状病毒感染互联网医疗保障服务工作的通知》,指出新冠相关症状互联网诊察费纳入基本医疗保险支付范围,与线下报销政策一致。医保部门要及时结算支付“互联网+”医疗费用,加强智能审核,促进医保基金合理规范使用。
北京:奈玛特韦片/利托那韦片及其他6个药品临时纳入医保
为了应对疫情新形势,北京市医保局经国家医保局批准,将复方氨酚烷胺胶囊、复方氨酚甲麻口服液、小儿氨酚黄那敏颗粒、氨咖黄敏胶囊、氯芬黄敏片、氨溴特罗口服溶液6个药品临时纳入本市医疗保险、工伤保险药品报销范围,报销比例按照甲类药品执行。自2022年12月18日起执行,有效期至2023年3月18日。
另外,为加大对新冠感染后可能发展成重症、危重症病人的救治,近日,奈玛特韦片/利托那韦片也已纳入北京市医保药品报销范围,北京社区医院的报销比例为90%。
陕西:234种新冠用药临时纳入医保
据“健康陕西发布”12月22日消息,12月21日,陕西省医疗保障局、陕西省卫生健康委员会、国家税务总局陕西省税务局三家单位联合发布《关于进一步做好当前疫情防控医疗保障工作的通知》,将确诊和疑似患者使用《陕西省卫生健康委 陕西省中医药管理局关于印发陕西省新冠病毒感染中医药预防方案(第三版)和治疗方案(试行第四版)的通知》(陕卫中医发〔2022〕53号)中推荐的107种中成药及省药监局、省卫健委组织专家遴选的对新冠病情针对性强、治疗效果较明显的两类127种药物临时纳入医保支付范围,医保支付至2023年6月30日,保障确诊和疑似患者用药。
湖北:36种新冠用药临时纳入医保
湖北省医疗保障局12月29日消息,经国家医疗保障局批准,自2022年12月29日起,小儿氨酚黄那敏颗粒、复方福尔可定糖浆等36种新冠病毒用药临时纳入湖北省医疗保险报销范畴,报销比例按照甲类药品执行。
云南:41个药品已临时纳入医保
云南省医疗保障局12月30日消息,《云南省新冠病毒感染者用药目录(试行第一版)》中“桑菊银翘散”等41个药品已临时纳入医保支付范围,按甲类药品管理,进一步满足民众就医购药需求,减轻新冠感染患者费用负担。

广西:15种新冠用药可刷医保
据广西新闻网消息,为进一步保障群众的用药需求,自治区医疗保障局将外感风痧颗粒等15种药品临时纳入全区基本医疗保险基金支付范围,按医保甲类药品报销,自12月22日起执行,有效期至明年3月22日。

来源 | 中国新闻网
题图 | 视觉中国
责编 | 谢哲
返回顶部
