返回顶部
散布明星陈某某隐私,5人被拘!
来源:羊城晚报•羊城派 发表时间:2023-03-20 14:35
羊城晚报•羊城派 2023-03-20
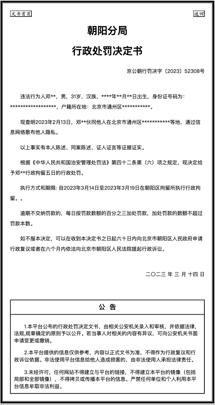
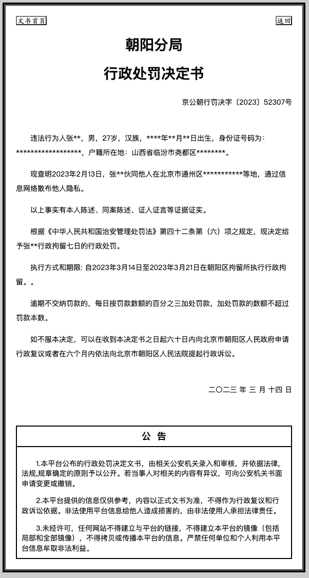
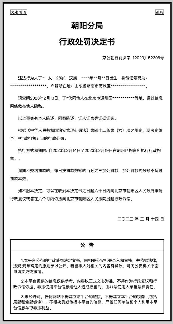
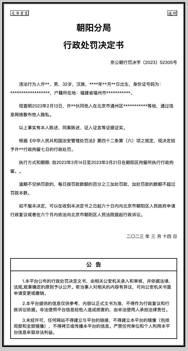
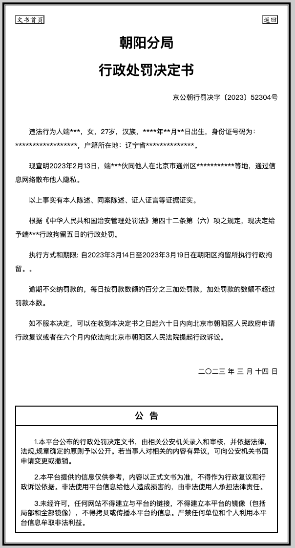
北京市公安局公开消息显示,北京31岁男子邓某某伙同他人在北京通州区通过信息网络散布陈某某个人隐私,被警方给予行政拘留5日的行政处罚。此外,还有张某某、丁某、许某某、端某某等4人被警方给予行政拘留处罚。







此前报道
2月13日,某博主发布了一组疑似陈飞宇的亲密照,引发网友热议。陈飞宇为知名男演员,父亲是著名导演陈凯歌,母亲则是知名演员陈红。

对于此事,陈飞宇工作室发布声明称:网络流传的相关照片不仅涉及陈飞宇先生隐私,也涉及到照片中胡女士的隐私。隐私照片被大量传播后,对双方都造成了巨大的伤害,恳请网友立刻停止传播相关信息。

北京勇者律师事务所的李映红律师表示,网络绝不是法外之地。对于公民通过网络侵害他人隐私权、名誉权的行为,行政机关会根据行为人的主观恶性、行为的恶劣程度、损害后果大小、造成的社会影响程度等多个因素来考虑对应的处罚措施。
从行政处罚决定书来看,处罚依据是《中华人民共和国治安管理处罚法》第四十二条第六项,即:偷窥、偷拍、窃听、散布他人隐私。
而邓某某是“伙同他人”并通过“网络散布”,这种受众是不特定多数人的传播方式,就导致权利人的个人隐私、声誉受到极大的影响。
明星虽然作为公众人物,在一定程度上需要让渡部分权利,接受公众的监督,公众对于一些信息享有知情权,但是目前发布的照片,明显是在私密空间内拍摄的私密照片,在没有经过当事人同意的情况下,秘密窃取并发布的行为已经明显侵害了陈飞宇的隐私权,远超出了知情权的范畴。
来源 | 羊城晚报•羊城派综合北京市公安局官网、橙柿互动、红星新闻
责编 | 陈诗洁
金羊图库
新闻排行榜
返回顶部
