返回顶部
广州海珠公布义务教育学校招生方案,中大附小附中另行公布
文/羊城晚报全媒体记者 高焓 张璐瑶
4月29日,广州市海珠区教育局官网公布一系列2022年义务教育阶段入学政策文件。值得注意的是,中山大学附属中学、附属小学待根据上级要求理顺管理体制机制后,其招生方案另行公布。记者留意到,广州市海珠区教育局官网2021年11月1日发布的批复文件显示,已同意“中山大学附属小学”办学名称变更为“广州市海珠区中山小学”。
此外,民办中小学中,广州市海珠区广州大道南小学,停止下达招生计划,广州市海珠区金雁宏天学校暂不下达招生指标。民办中小学跨区招生计划不超过总计划的50%。
根据《2022年广州市海珠区义务教育学校招生工作实施细则》,公办小学学位按“人户一致”原则安排,招生对象为2015年9月1日(含)至2016年8月31日(含)出生且尚未接受义务教育的儿童。民办小学的招生对象为年满6周岁以上儿童,2015年9月1日(含)至2016年8月31日(含)出生且尚未接受义务教育的适龄儿童均可报读民办小学。公办初中以多校划片加电脑派位为主要招生方式,部分试点学校采用对口直升和电脑派位相结合的方式招生。民办初中的招生对象为2022年应届小学毕业生。
根据《2022年广州市海珠区义务教育学校招生工作日程表(小学)》,4月25日至5月10日,来穗人员为随迁子女申请积分制入学。5月6日-10日公办小学招生网上报名。5月10日-17日,民办小学招生网上采集报名信息。6月20日-22日,适龄儿童监护人登录民办小学报名系统确认录取结果,6月25日为公办小学、民办小学新生注册日。
根据《2022年广州市海珠区义务教育学校招生工作日程表(初中)》,4月25日至5月10日来穗人员为随迁子女申请积分制入学。5月5日-7日办理小升初跨区生、外地返穗生学位申请审核手续。5月23日-30日民办初中招生网上采集报名信息。6月10日-14日,获得积分制入学资格的来穗人员为随迁子女网上填报志愿。6月23日,公办初中学校招生,当天开放录取结果查询通道。6月28日,民办初中电脑派位。7月9日为公办初中、民办初中新生注册日。
《2022年广州市海珠区义务教育学校招生工作实施细则》详情请阅:http://www.haizhu.gov.cn/gzhzjy/gkmlpt/content/8/8221/post_8221169.html#1883
中小学招生计划表、日程表,详见下图:
2022年海珠区公办小学招生计划表

2022年海珠区公办初中招生计划表

2022年海珠区义务教育民办中小学招生计划表

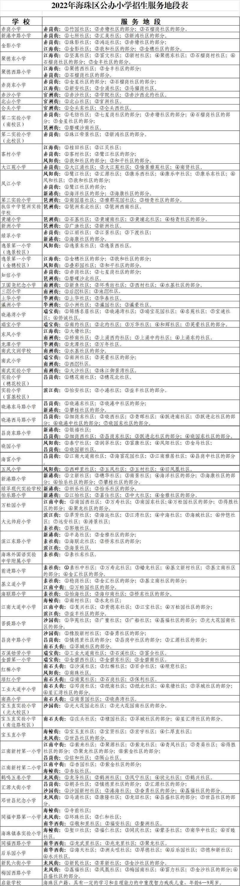
2022年海珠区公办小学招生服务地段表

广州市海珠区公办小学地址电话一览表

返回顶部
