返回顶部
【一文汇总】@广东学生哥 ,看到这些预警信号,请放慢上学脚步
文/羊城晚报全媒体记者 梁怿韬
下雨是广东常见的天气现象。留意天气预报的广东街坊,会发现有的雨总爱在“打工仔”上下班或者“学生哥”上放学时段下。每当下雨与中小学幼儿园上学放学时间“撞期”,广东街头总会看到以下场景:



风雨虽能滋润万物,但如果雨势和风势加强到一定程度,极易引发灾害。在内地气象灾害制度尚未完善的年代,不少广东的小朋友已通过各种媒介,了解到毗邻的香港和澳门地区有着一套完善的气象预警制度。
20世纪90年代起,深圳、广州等城市开始借鉴香港、澳门经验,结合自身特点研发适用于本市的气象预警信号制度;此后,广东省气象部门根据广东自身情况,持续完善气象预警制度。广东的小朋友,如今也有了自己的“台风假”和“暴雨假”,减少了恶劣天气时直面风雨的危险。
根据气象部门预报,5月10日起广东将迎来今年以来对广东影响范围最大、强度最强、累积雨量最大的强降水过程;已步入夏季的广东,也较大机会在未来一段时间受到台风的影响。面对可能对公众构成威胁的灾害性天气,各地气象部门会发出气象预警信号以提醒公众注意防御。
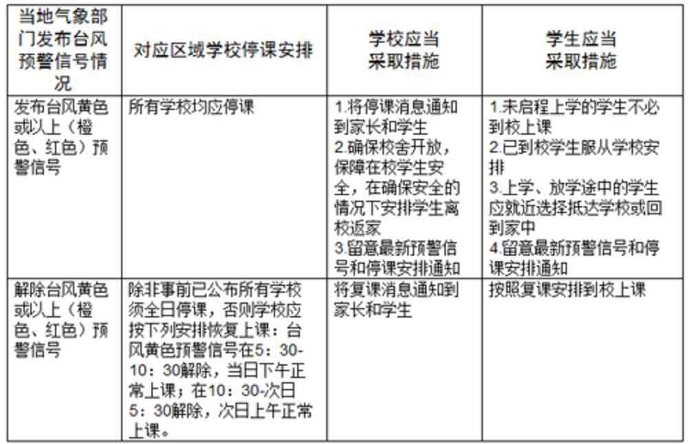
根据《广东省气象灾害防御条例》和《广东省气象灾害预警信号发布规定》,部分气象预警信号被称为“停课信号”,一旦发出则意味着当地预警范围内的托儿所、幼儿园、中小学校应当停课。未启程上学的学生不必到学校上课;在校学生(含校车上、寄宿)应当服从学校安排,学校应当保障在校学生的安全;上学、放学途中的学生应当就近到安全场所暂避。截至目前,广东省“停课信号”,有以下这些:
一、暴雨红色预警信号

当暴雨红色预警信号发出时,请公众按照以下指引防御:

二、台风黄色预警信号

当台风黄色预警信号发出时,请公众按照以下指引防御:

三、台风橙色预警信号

当台风橙色预警信号发出时,请公众按照以下指引防御:

四、台风红色预警信号

当台风橙色预警信号发出时,请公众按照以下指引防御:

为落实“停课信号”发出时广东各地的停课安排,保障公众生命安全,广东省教育厅和广东省气象局已建立教育系统应对台风暴雨停课安排工作机制,包括各地气象部门在“停课信号”正式发出前通报同级教育部门,以便教育部门对属地教育机构的停课和师生安全保障作出安排。
由于风雨总会在大家意想不到的时候出现,“停课信号”发出时,可能师生们早已到校上课。针对不同时间段“停课信号”的发出,《广东省台风暴雨极端天气学校停课安排指引》对“停课信号”在不同时间段发出,有着不同的指引,分别是:


除了“停课信号”,《广东省气象灾害预警信号发布规定》在附件中还引入了“延迟上学”的概念。广州深圳等城市已通过出台相应的规章制度,让“延迟上学”这一概念在当地得到落实。
依据《广东省气象灾害预警信号发布规定》附件、《广州市气象灾害防御规定》、《深圳市教育局关于印发台风暴雨高级别预警分时段学校防御指引的通知》,以下预警信号发出时,学生可以延迟上学,上学、放学途中的学生应当就近到安全场所暂避。
暴雨橙色预警信号

当暴雨橙色预警信号发出时,请公众按照以下指引防御:

根据《广州市气象灾害防御规定》,气象部门如在上学期间发出暴雨黄色预警信号或雷雨大风黄色预警信号,广州地区的学生及其家长认为有必要时学生可以延迟上学;在及时告知学校延迟上学决定后,学校不对延迟上学的学生作迟到和旷课处理。除了前述的暴雨橙色预警,当雷雨大风橙色、红色,冰雹橙色、红色等预警信号发出时,学生应当延迟上学。


为方便广东各地居民及时了解自己所在的地方发出的最新预警情况,广东省气象局近年来不断推出便民措施。在广东的各位亲,如今可以通过手机下载APP“停课铃”,或关注微信小程序“缤纷微天气”,获悉自己所在地区发出的最新气象预警信号。


你学会了吗?友情提醒一下,当上述涉及停课或延迟上学的气象预警信号取消天气好转时,“学生哥”要记得要回学校上学,不要当“逃学威龙”哦!
(更多新闻资讯,请关注羊城派 pai.ycwb.com)
来源 | 羊城晚报·羊城派
责编 | 梁栋贤
返回顶部
