返回顶部
越秀区部分幼儿园可招3岁前幼儿!广州多区幼儿园招生方案出炉→
文/羊城晚报全媒体记者 何宁 实习生 郭毅
图/羊城晚报资料图
4月初开始,广州天河、越秀等区陆续发布2023年幼儿园招生方案。

天河区:4月16日起开始首批报名
4月6日,广州市天河区教育局公布《2022年广州市天河区幼儿园招生工作方案》(以下简称《方案》)。4月16日起,首批符合条件的学生可进行现场报名及资料审核。教育部门办幼儿园2022年面向社会电脑派位招生的比例为90%,电脑派位报名只设一个志愿。
6月2日,教育部门办幼儿园发出《新生录取通知书》;6月15日前,国有企业、事业单位、部队、机关、村集体等其他部门办幼儿园及民办幼儿园发出《新生录取通知书》。
【教育部门办园按“一户一学位”原则招生】
根据《方案》,教育部门办幼儿园小区配套园区,面向社会电脑派位招生的学位,优先考虑符合条件的本区户籍小区业主子女入园,剩余学位面向社会电脑随机派位进行分配。若面向社会电脑派位招生的学位无法满足本区户籍小区业主子女入园,则剩余的学位继续招收本区户籍小区业主子女入园直至招生比例的100%;若本区户籍小区业主子女超过招生总名额,则由幼儿园在本区户籍小区业主子女中通过电脑派位(或摇珠)进行招录。
符合优先考虑条件的本区户籍小区业主子女的报名时间为4月16日至4月18日,报名方式为幼儿父(母)或其他法定监护人带房产证或不动产权证、户口簿、出生证、监护人二代身份证等材料到对应的小区配套教育部门办幼儿园进行现场报名。学位按“一户一学位”(相同父母或其他法定监护人的多个孩子不受影响)的原则进行优先登记,即一个住宅单元一个学位,如果学位已被占用(即该住宅单元已有幼儿在幼儿园就读小班或中班),则不符合优先考虑的条件,需另外参加网上报名电脑派位。
保障性住宅小区内的教育部门办小区配套幼儿园的报名由幼儿园结合具体情况制定。
此外,天河区户籍适龄儿童及符合《广州市义务教育阶段政策性照顾学生清单》条件的非穗籍适龄儿童参加教育部门办园电脑派位招生的报名时间为5月9日至5月12日(下午3点),报名方式为网上报名,登录天河区门户网站教育局板块“招生考试”栏目(网址: http://www.thnet.gov.cn/gzjg/qzf/qjyj/zsks/)链接“天河区教育部门办幼儿园电脑派位招生服务平台”选择1所教育部门办幼儿园进行报名。
双胞胎(多胞胎)参加区教育部门办幼儿园电脑派位可在以下两种方式中任选其一,一经选定不得更改。第一种方式为“一号派位,同园录取”;第二种方式为“多号派位,按实录取”。
教育部门办幼儿园网上报名截止后(5月12日下午3点),随即启动电脑派位程序,并于当天在“广州市天河区教育部门办幼儿园电脑派位招生服务平台”发布派位结果,供幼儿父(母)或其他法定监护人查询。
【特殊儿童三种入园申报途径】
此外,国有企业、事业单位、部队、机关、村集体等其他部门办幼儿园,除招收本系统工作人员的子女外,剩余学位应面向社会公开招生。面向社会招生的比例、方法、流程等由幼儿园的举办部门会同幼儿园具体制订,向社会公布后组织实施。集中报名时间原则上为5月28日至5月29日。
民办幼儿园面向社会招生。若民办幼儿园属于小区配套幼儿园,应优先考虑本区户籍小区业主子女入园。区教育局认定的普惠性民办幼儿园,要按相关规定优先解决军人子女入园,要做好广州市户籍家庭经济困难儿童、孤儿、残疾儿童及其他优抚对象接受普惠性学前教育工作。
同时,在尊重特殊幼儿个体差异方面,天河区教育局提供了三种申报入园的途径。能坚持正常集体活动的适龄残疾幼儿入普通幼儿园随班就读;具有天河区户籍的中度、重度智力残疾适龄儿童,可申报天河区启慧学校幼教班;具有天河区户籍的其他残疾适龄儿童,可申报天河区华港幼儿园星谷园区或广州市民政局幼儿园金茂园区特教班。
越秀区:幼儿园部分可招3岁前幼儿
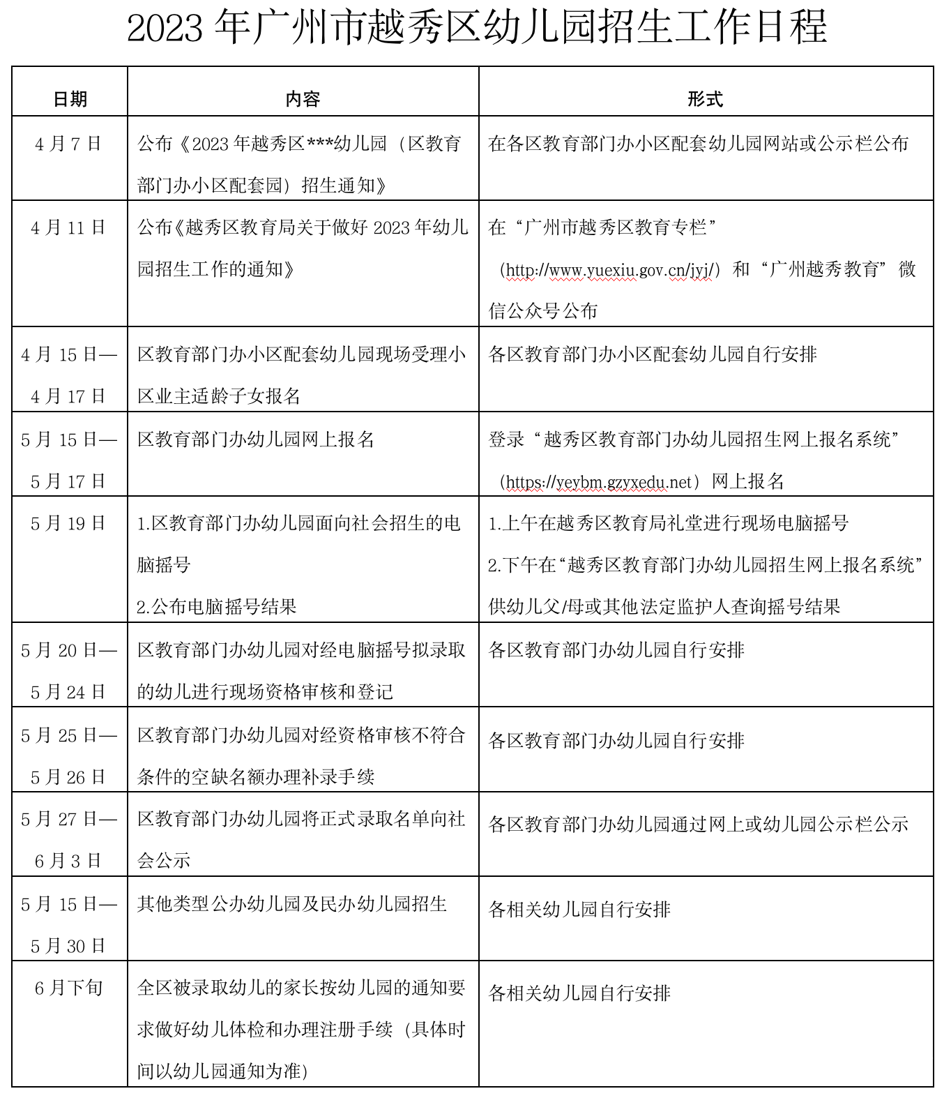
日前,越秀区教育局公布《越秀区教育局关于做好2023年幼儿园招生工作的通知》(以下简称《通知》),据悉,区属公办幼儿园网上报名时间为5月15日至17日,5月19日上午进行电脑摇号。
据《通知》,越秀区公办幼儿园将对越秀区户籍3周岁幼儿招生,即于2019年9月1日至2020年8月31日期间出生的适龄幼儿;2020年9月1日之后出生的幼儿原则上入读托儿所。有条件举办托儿部(班)并获得区教育局批准开设的幼儿园可适量招收2020年9月1日之后出生的幼儿。
越秀区教育部门办幼儿园面向社会招生,面向社会电脑摇号的比例为90%,其中,区教育部门办幼儿园中的小区配套幼儿园优先录取符合相关条件的小区业主适龄子女入园,剩余学位再面向社会通过电脑摇号进行分配。《通知》提到,持有香港、澳门、台湾居民居住证的港澳台居民或其随迁子女来越秀区接受学前教育的,按照“欢迎就读、一视同仁、就近入学”原则,平等享受越秀区随迁子女入园相关政策和学前教育公共服务。
越秀区教育部门办小区配套幼儿园报名时间为4月15日至4月17日(共三天),现场报名。幼儿父/母或其他法定监护人(1人)带上述报名所需资料到现场资格审核(幼儿无须到场)。如小区业主适龄子女报名人数小于或等于幼儿园招生计划数,4月25日前,由幼儿园通知监护人(或委托人)到园签名确认是否同意入读该园,一经确认同意即表示放弃参加区教育部门办的其他幼儿园的电脑摇号,逾期不签名确认的视为不同意入读该园;如小区业主适龄子女报名人数大于幼儿园招生计划数,4月25日前,由幼儿园通知监护人(或委托人)到园签名确认是否参加幼儿园小区业主适龄幼儿的电脑摇号,逾期不签名确认的视为不参加该园小区业主适龄幼儿的电脑摇号。
区教育部门办非小区配套幼儿园将在4月28日由各幼儿园对外公布幼儿园招生简章,当天“广州市越秀区教育专栏”将公布2023年区教育部门办幼儿园面向社会的电脑摇号计划数。网上报名时间为2023年5月15日上午8:30开始至5月17日下午17:30截止,5月19日上午9:30,由区教育局举行“越秀区教育部门办幼儿园招生电脑摇号仪式”,摇号结果于当日下午在“越秀区教育部门办幼儿园招生网上报名系统”发布,供幼儿父/母或其他法定监护人查询。
其他类型公办(事业单位、企业单位、机关、团体、部队、街道)幼儿园面向社会招生时间原则上为5月21日至5月31日。民办幼儿园报名时间为2023年5月中下旬,具体招生工作由各园自行安排。

2023年越秀区教育部门办幼儿园一览表


荔湾区:公办幼儿园5月13日开始报名,19日进行电脑摇号
4月17日,广州市荔湾区教育局公布《2023年广州市荔湾区幼儿园招生工作方案》(以下简称《工作方案》),根据《工作方案》,荔湾区公办幼儿园报名时间从5月13日至5月17日,5月19日下午进行电脑派位。
据《工作方案》,荔湾区教育部门办幼儿园小班新生,招收3周岁(即2019年9月1日及之后,2020年8月31日及之前出生)的荔湾区户籍及具备广州市荔湾区义务教育阶段政策性照顾学生资格的非本区户籍的适龄幼儿。
荔湾区教育部门办幼儿园分非小区配套幼儿园和小区配套幼儿园。区教育部门办非小区配套幼儿园面向社会招生,电脑摇号比例为90%,幼儿园自主招生比例为10%。区教育部门举办的小区配套幼儿园,90%面向社会招生的学位,优先考虑小区业主的适龄幼儿,剩余学位面向社会电脑随机派位。优先考虑小区业主的适龄幼儿,其父或母是该小区业主,有该小区的房产证(购房协议),同时适龄幼儿以及父或母具有与其小区房产证相一致的户籍;凡业主为祖辈的,除满足适龄幼儿以及父或母具有与该小区房产证相一致的户籍外,该居住地还需为幼儿父母在穗的唯一居住地(需由家长提交有关证明材料)。
若90%的比例无法满足优先考虑的小区业主,则剩余的学位需继续招收符合优先考虑小区业主的适龄幼儿入园直至100%。若优先考虑小区业主的适龄幼儿超过招生总名额,则在优先考虑学位的适龄幼儿中通过电脑派位进行招录,幼儿园不再面向社会招生,没有自主招生指标。已经被第一批区教育部门办小区配套幼儿园优先录取的适龄幼儿,不得再参加我区第二批区教育部门办幼儿园电脑派位报名。
荔湾区教育部门办幼儿园报名和电脑派位分两批进行,第一批为教育部门办小区配套幼儿园,报名时间为4月22日9:00-4月26日17:00,符合优先录取条件的适龄幼儿监护人带相关资料到幼儿园核实报名资格,幼儿园负责资料审核并网上填写核实情况,与符合优先录取条件的适龄幼儿监护人一起完成现场网上报名,办理报名手续。4月28日15:00,荔湾区招生考试委员会办公室统一进行电脑派位,同时该类幼儿园网上录入录取结果。4月29日-5月9日,幼儿园在公示栏里对外公布优先录取名单。
第二批为荔湾区教育部门办幼儿园,报名时间为5月13日9:00-5月17日17:00,凡符合荔湾区教育部门办幼儿园报名条件的幼儿监护人在规定时间内登录“荔湾区教育部门办幼儿园电脑派位招生服务平台” ,填写基本信息和电脑派位志愿,进行实名制注册,完成网上报名。5月19日15:00,荔湾区招生考试委员会办公室进行现场电脑派位。电脑派位结束后,幼儿监护人可通过登录“荔湾区教育部门办幼儿园电脑派位招生服务平台”查询派位结果。5月20日-5月22日,凡经电脑随机派位拟录取的适龄幼儿家长,持相关证明材料原件和复印件(户口簿、出生证、监护人第二代身份证、保健手册、预防接种证及幼儿园要求的其他资料),在幼儿园规定时间内前往幼儿园进行现场资格审核,幼儿园现场打印《荔湾区教育部门办幼儿园录取审核表》,拟录取适龄幼儿监护人须对报名信息签名确认,并由幼儿园负责在招生平台录入审核结果。
2023年荔湾区教育部门办幼儿园招生工作日程

花都区:4月24日起开始首批报名
4月17日,广州市花都区教育局公布《2023年花都区幼儿园招生工作方案》(下称《工作方案》)。教育部门办小区配套幼儿园面向小区业主子女和非小区配套幼儿园面向政策优先幼儿招生报名时间为4月24日至4月26日。教育部门办公办幼儿园面向社会电脑派位网上报名时间为5月15日至5月17日。
据《工作方案》,幼儿园优先满足适龄幼儿的入园需求,招收3周岁(即2019年9月1日—2020年8月31日期间出生)的本区户籍适龄幼儿,符合条件的高层次人才、花都区人才绿卡(以下简称“花卡”)持有人、非本区户籍小区业主和其他非广州市户籍政策性照顾类人口适龄子女。
教育部门办公办幼儿园面向社会电脑派位的招生比例为幼儿园当年招生学位数的90%,参与电脑派位的幼儿园分为小区配套公办幼儿园、非小区配套公办幼儿园两类。
花都区小区配套公办幼儿园90%的招生名额面向社会,优先考虑该配套小区本区户籍业主和“花卡”持有人业主适龄子女入园,若90%的名额无法满足该配套小区本区户籍业主和“花卡”持有人业主适龄子女入园,剩余学位需继续招收该配套小区本区户籍业主和“花卡”持有人业主适龄子女入园直至100%。在满足该配套小区本区户籍业主适龄子女和“花卡”持有人业主适龄子女入园后,90%招生名额的剩余学位面向该配套小区非本区户籍业主适龄子女和社会进行电脑派位。此外,该配套小区非本区户籍业主适龄子女,只限填报房产所在小区配套公办幼儿园,如填报其他公办幼儿园,则取消其录取资格。
教育部门办小区配套公办幼儿园优先考虑该配套小区本区户籍业主适龄子女入园,小区配套公办幼儿园小区业主指的是夫妻双方或一方须占有房产份额100%(以房地产权证或房管部门查册资料为准)。如适龄幼儿父母与其兄弟姐妹共有房产,该适龄幼儿无法享受优先考虑入园。
若小区房产是祖辈的,符合“人户一致”条件的幼儿,可优先安排入读该小区配套公办幼儿园。“人户一致”指儿童、少年户口地址与其父母或其法定监护人所持房产证地址一致,且夫妻双方或一方须占有房产份额100%(以房地产权证或房管部门查册资料为准);或儿童、少年与父母在花都的唯一居住地(儿童、少年父母没有单位分房、自购房、租房等)是祖辈的(直系亲属),且同户籍同住。
幼儿园招生分批分类型进行。教育部门办小区配套幼儿园面向小区业主子女和非小区配套幼儿园面向政策优先幼儿招生报名时间为4月24日至4月26日。教育部门办公办幼儿园面向社会电脑派位网上报名时间为5月15日至5月17日。事业单位办小区配套幼儿园面向小区业主子女优先招生报名时间为4月27日至4月29日。事业单位办公办幼儿园面向社会电脑派位网上报名时间为5月19日至5月21日。
其他类型公办幼儿园(国有企业、机关、部队和集体举办的幼儿园)和民办幼儿园面向社会招生时间建议为5月23日至6月6日,具体招生工作由各园自行安排。
教育部门办公办幼儿园和事业单位办公办幼儿园面向社会电脑派位报名阶段,符合报名资格幼儿的父(母)或其他法定监护人,通过广州市花都区政府(网址:https://www.huadu.gov.cn/)登录“花都幼招服务平台”,平台界面有两个报名入口,分别是“教育部门办公办幼儿园报名入口”和“事业单位办公办幼儿园报名入口”,在报名入口开放的时间段,选择对应的入口填写幼儿及法定监护人基本信息和电脑派位招生志愿,进行实名制注册后完成网上报名。
2023年花都区各类幼儿园招生工作日程

返回顶部
