金羊图库
新闻排行榜
返回顶部
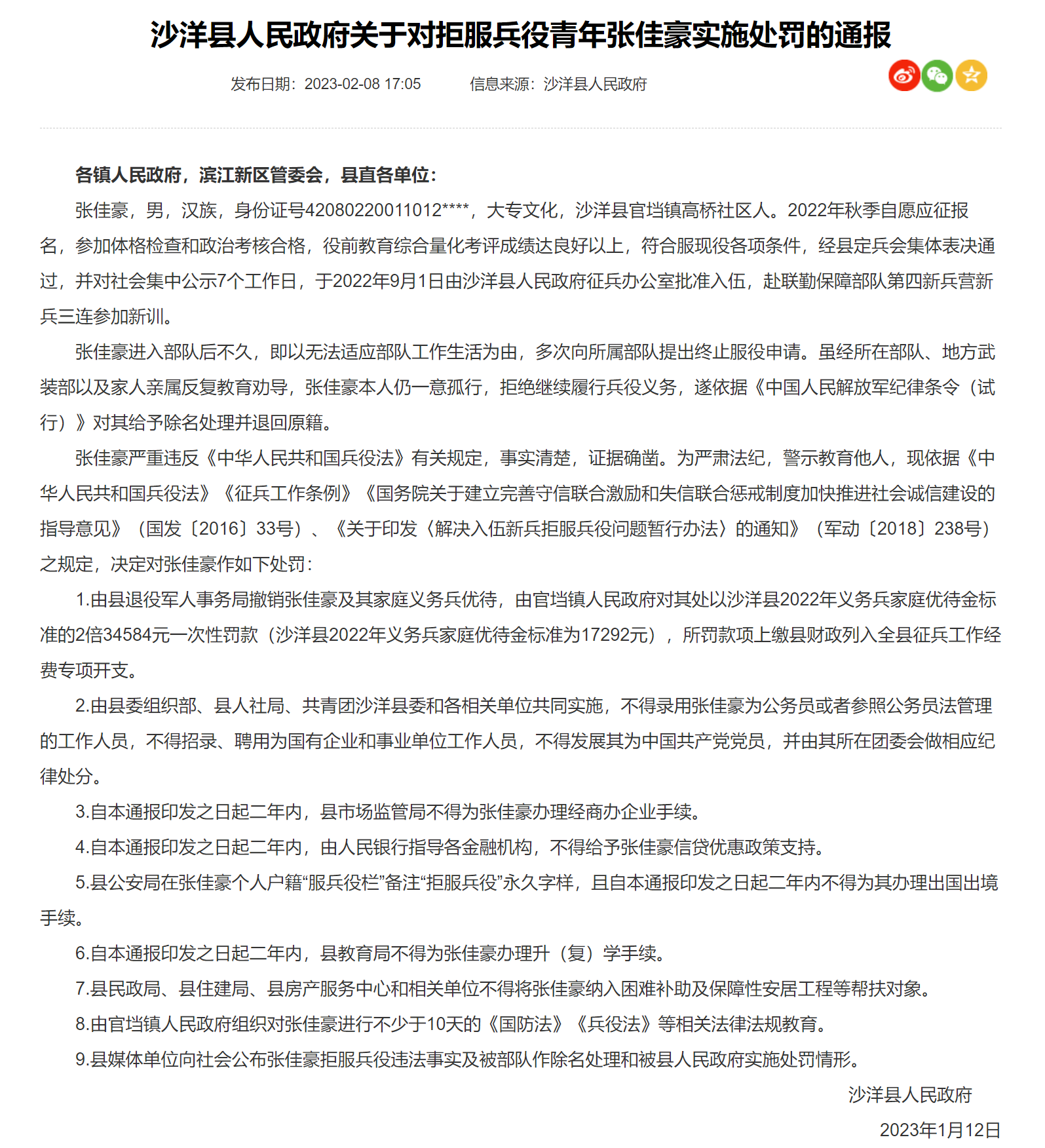
2月8日,湖北沙洋县政府发布一份对拒服兵役青年张佳豪实施处罚的通报。通报称,男子张佳豪2022年秋季自愿应征报名入伍。张佳豪进入部队后不久,即以无法适应部队工作生活为由,多次向所属部队提出终止服役申请。虽经反复教育劝导,张佳豪本人仍拒绝继续履行兵役义务。张佳豪严重违反《中华人民共和国兵役法》有关规定,对其作出两年内不得出境、不得升学、不得办理经商办企业手续等9项处罚。

来源 | @人民网
责编 | 陈诗洁
返回顶部
